WARNING:
JavaScript is turned OFF. None of the links on this concept map will
work until it is reactivated.
If you need help turning JavaScript On, click here.
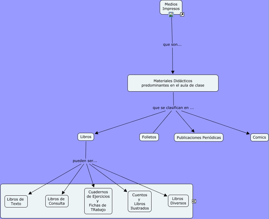
Este Cmap, tiene información relacionada con: Mapa complementario- Materiales Impresos, Libros pueden ser... Libros de Consulta, Materiales Didácticos predominantes en el aula de clase que se clasifican en ... Folletos, Libros pueden ser... Libros Diversos, Libros pueden ser... Cuentos y Libros Ilustrados, Materiales Didácticos predominantes en el aula de clase que se clasifican en ... Libros, Medios Impresos que son... Materiales Didácticos predominantes en el aula de clase, Materiales Didácticos predominantes en el aula de clase que se clasifican en ... Comics, Libros pueden ser... Cuadernos de Ejercicios y Fichas de TRabajo, Materiales Didácticos predominantes en el aula de clase que se clasifican en ... Publicaciones Periódicas, Libros pueden ser... Libros de Texto