WARNING:
JavaScript is turned OFF. None of the links on this concept map will
work until it is reactivated.
If you need help turning JavaScript On, click here.
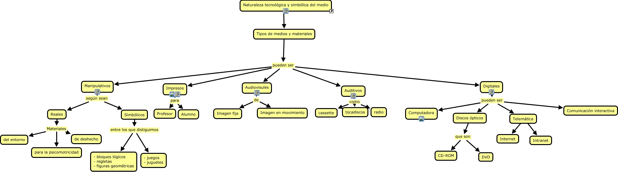
Este Cmap, tiene información relacionada con: Tipos de medios y materiales, Telemática ???? Internet, Digitales pueden ser Computadora, Simbólicos entre los que distiguimos - juegos - juguetes, Tipos de medios y materiales pueden ser Impresos, Telemática ???? Intranet, Tipos de medios y materiales pueden ser Digitales, Discos ópticos que son CD-ROM, Discos ópticos que son DVD, Tipos de medios y materiales pueden ser Auditivos, Impresos para Alumno, Audiovisules de Imagen fija, Manipulativos según sean Simbólicos, Auditivos como cassette, Auditivos como tocadiscos, Audiovisules de Imagen en movimiento, Simbólicos entre los que distiguimos - bloques lógicos - regletas - figuras geométricas, Digitales pueden ser Telemática, Manipulativos según sean Reales, Naturaleza tecnológica y simbólica del medio ???? Tipos de medios y materiales, Digitales pueden ser Discos ópticos