WARNING:
JavaScript is turned OFF. None of the links on this concept map will
work until it is reactivated.
If you need help turning JavaScript On, click here.
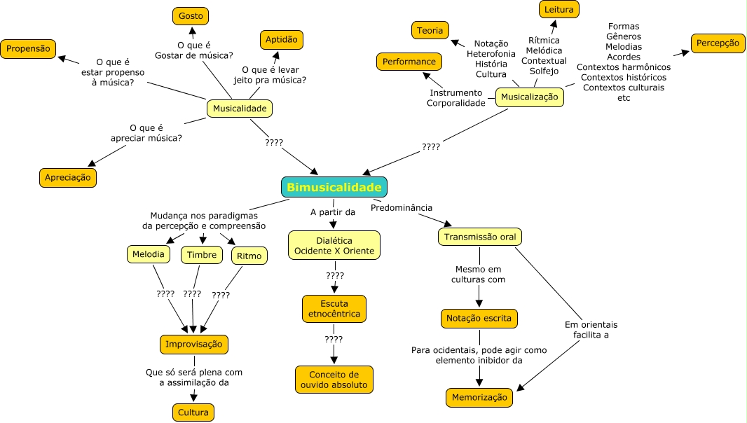
Esse mapa conceitual, produzido no IHMC CmapTools, tem a informação relacionada a: Bimusicalidade, Musicalidade O que é estar propenso à música? Propensão, Ritmo ???? Improvisação, Timbre ???? Improvisação, Musicalidade O que é levar jeito pra música? Aptidão, Bimusicalidade Predominância Transmissão oral, Dialética Ocidente X Oriente ???? Escuta etnocêntrica, Notação escrita Para ocidentais, pode agir como elemento inibidor da Memorização, Improvisação Que só será plena com a assimilação da Cultura, Melodia ???? Improvisação, Escuta etnocêntrica ???? Conceito de ouvido absoluto, Musicalização Formas Gêneros Melodias Acordes Contextos harmônicos Contextos históricos Contextos culturais etc Percepção, Musicalização Rítmica Melódica Contextual Solfejo Leitura, Bimusicalidade A partir da Dialética Ocidente X Oriente, Musicalidade ???? Bimusicalidade, Bimusicalidade Mudança nos paradigmas da percepção e compreensão Timbre, Bimusicalidade Mudança nos paradigmas da percepção e compreensão Melodia, Bimusicalidade Mudança nos paradigmas da percepção e compreensão Ritmo, Musicalidade O que é Gostar de música? Gosto, Musicalização Instrumento Corporalidade Performance, Transmissão oral Mesmo em culturas com Notação escrita