WARNING:
JavaScript is turned OFF. None of the links on this concept map will
work until it is reactivated.
If you need help turning JavaScript On, click here.
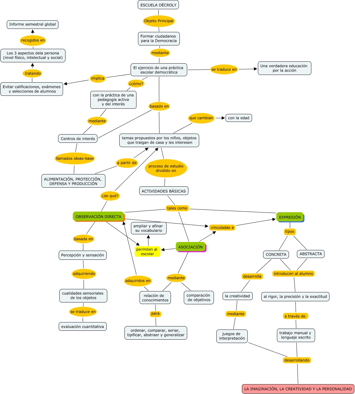
Este Cmap, tiene información relacionada con: Escuela Décroly, OBSERVACIÓN DIRECTA basada en Percepción y sensación, ACTIVIDADES BÁSICAS tales como ASOCIACIÓN, CONCRETA introducen al alumno al rigor, la precisión y la exactitud, Evitar calificaciones, exámenes y selecciones de alumnos tratando Los 3 aspectos dela persona (nivel físico, intelectual y social), El ejercicio de una práctica escolar democrática ¿cómo? con la práctica de una pedagogía activa y del interés, relación de conocimientos mediante comparación de objetivos, Centros de interés basado en temas propuestos por los niños, objetos que traigan de casa y les interesen, Los 3 aspectos dela persona (nivel físico, intelectual y social) recogidos en Informe semestral global, El ejercicio de una práctica escolar democrática implica Evitar calificaciones, exámenes y selecciones de alumnos, ABSTRACTA introducen al alumno al rigor, la precisión y la exactitud, al rigor, la precisión y la exactitud a través de trabajo manual y lenguaje escrito, ACTIVIDADES BÁSICAS tales como EXPRESIÓN, ACTIVIDADES BÁSICAS tales como OBSERVACIÓN DIRECTA, El ejercicio de una práctica escolar democrática basado en temas propuestos por los niños, objetos que traigan de casa y les interesen, relación de conocimientos adquiridos en OBSERVACIÓN DIRECTA, la creatividad mediante juegos de interpretación, relación de conocimientos para ordenar, comparar, seriar, tipificar, abstraer y generalizar, EXPRESIÓN tipos ABSTRACTA, ASOCIACIÓN mediante comparación de objetivos, temas propuestos por los niños, objetos que traigan de casa y les interesen proceso de estudio dividido en ACTIVIDADES BÁSICAS