WARNING:
JavaScript is turned OFF. None of the links on this concept map will
work until it is reactivated.
If you need help turning JavaScript On, click here.
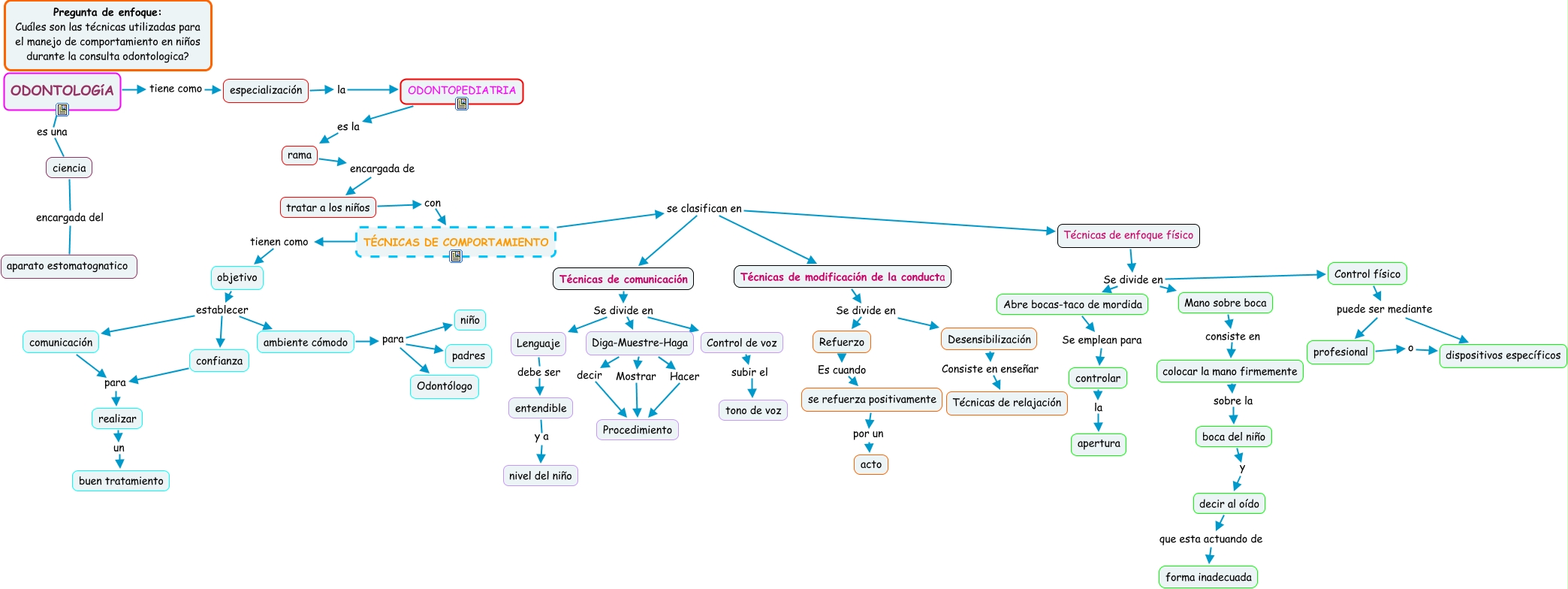
Este Cmap, tiene información relacionada con: Odontologia - Tatiana Rodriguez, ODONTOLOGíA es una ciencia, objetivo establecer confianza, Lenguaje debe ser entendible, objetivo establecer ambiente cómodo, Técnicas de comunicación Se divide en Lenguaje, ODONTOPEDIATRIA es la rama, Diga-Muestre-Haga Hacer Procedimiento, Técnicas de enfoque físico Se divide en Abre bocas-taco de mordida, Técnicas de modificación de la conducta Se divide en Desensibilización, TÉCNICAS DE COMPORTAMIENTO se clasifican en Técnicas de comunicación, ambiente cómodo para Odontólogo, Técnicas de modificación de la conducta Se divide en Refuerzo, boca del niño y decir al oído, Desensibilización Consiste en enseñar Técnicas de relajación, especialización la ODONTOPEDIATRIA, profesional o dispositivos específicos, Control físico puede ser mediante profesional, Técnicas de enfoque físico Se divide en Control físico, confianza para realizar, comunicación para realizar