WARNING:
JavaScript is turned OFF. None of the links on this concept map will
work until it is reactivated.
If you need help turning JavaScript On, click here.
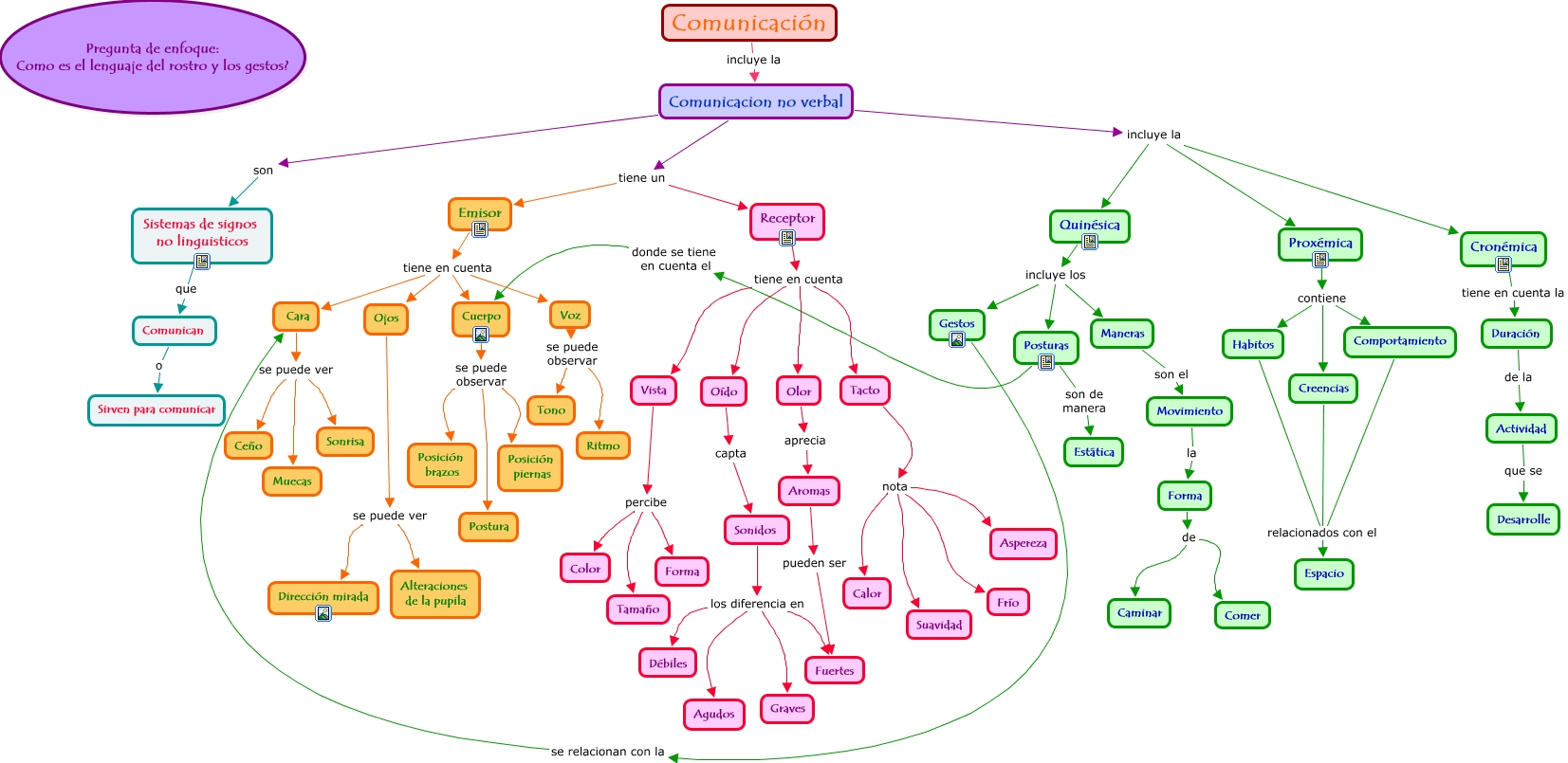
Este Cmap, tiene información relacionada con: Comunicación, Tatiana Rivera, Tacto nota Aspereza, Comportamiento relacionados con el Espacio, Receptor tiene en cuenta Oído, Olor aprecia Aromas, Emisor tiene en cuenta Voz, Quinésica incluye los Maneras, Tacto nota Frío, Ojos se puede ver Dirección mirada, Proxémica contiene Habitos, Sonidos los diferencia en Fuertes, Comunicación incluye la Comunicacion no verbal, Emisor tiene en cuenta Ojos, Oído capta Sonidos, Emisor tiene en cuenta Cara, Cara se puede ver Sonrisa, Quinésica incluye los Posturas, Gestos se relacionan con la Cara, Sonidos los diferencia en Graves, Vista percibe Forma, Creencias relacionados con el Espacio