WARNING:
JavaScript is turned OFF. None of the links on this concept map will
work until it is reactivated.
If you need help turning JavaScript On, click here.
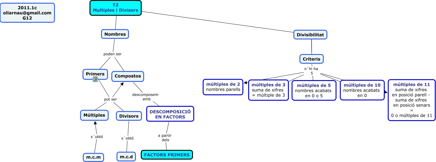
Aquest mapa conceptual conté informació relacionada amb: T2 Multiples i divisors, Nombres poden ser Compostos, Divisors s´obté m.c.d, Criteris n´hi ha 5 múltiples de 2 nombres parells, Criteris n´hi ha 5 múltiples de 10 nombres acabats en 0, Divisibilitat ???? Criteris, Criteris n´hi ha 5 múltiples de 5 nombres acabats en 0 o 5, Primers pot ser Múltiples, Criteris n´hi ha 5 múltiples de 3 suma de xifres = múltiple de 3, Nombres poden ser Primers, Primers pot ser Divisors, Nombres ???? T2 Multiples i Divisors, Compostos descomposem amb DESCOMPOSICIÓ EN FACTORS, Criteris n´hi ha 5 múltiples de 11 suma de xifres en posició parell - suma de xifres en posició senars = 0 o múltiples de 11, m.c.m s´obté Múltiples, Primers pot ser Compostos, Divisibilitat ???? T2 Multiples i Divisors, DESCOMPOSICIÓ EN FACTORS a partir dels FACTORS PRIMERS