WARNING:
JavaScript is turned OFF. None of the links on this concept map will
work until it is reactivated.
If you need help turning JavaScript On, click here.
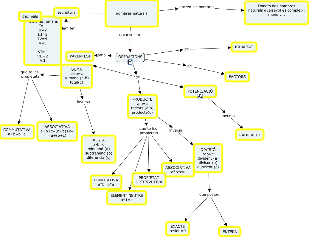
Aquest mapa conceptual conté informació relacionada amb: NOMBRES NATURALS, PRODUCTE a·b=c factors (a,b) producte(c) que te les propietats COMUTATIVA a*b=b*a, OPERACIONS de FACTORS, OPERACIONS de IGUALTAT, PRODUCTE a·b=c factors (a,b) producte(c) que te les propietats ASSOCIATIVA a*b*c=, OPERACIONS de POTENCIACIÓ, nombres naturals ordren els nombres Donats dos nombres naturals qualsevol es compleix: menor...., PRODUCTE a·b=c factors (a,b) producte(c) que te les propietats ELEMENT NEUTRE a*1=a, nombres romans I=1 II=2 III=3 IV=4 V=5 VI=1 VII=2 VII podem fer decimals, nombres romans I=1 II=2 III=3 IV=4 V=5 VI=1 VII=2 VII podem fer escriptura, SUMA a+b=c sumand (a,b) total(c) inversa RESTA a-b=c minuend (a) subtrahend (b) diferència (c), POTENCIACIÓ inversa RADICACIÓ, nombres naturals PODEM FER OPERACIONS, escriptura ???? nombres naturals, OPERACIONS de PRODUCTE a·b=c factors (a,b) producte(c), PRODUCTE a·b=c factors (a,b) producte(c) inversa DIVISIÓ a:b=c divident (a) divisor (b) quocient (c), OPERACIONS de SUMA a+b=c sumand (a,b) total(c), DIVISIÓ a:b=c divident (a) divisor (b) quocient (c) que pot ser EXACTE residu=0, SUMA a+b=c sumand (a,b) total(c) que te les propietats ASSOCIATIVA a+b+c=(a+b)+c= =a+(b+c), PRODUCTE a·b=c factors (a,b) producte(c) que te les propietats PROPIETAT DISTRIVUTIVA, OPERACIONS amb PARENTESI