WARNING:
JavaScript is turned OFF. None of the links on this concept map will
work until it is reactivated.
If you need help turning JavaScript On, click here.
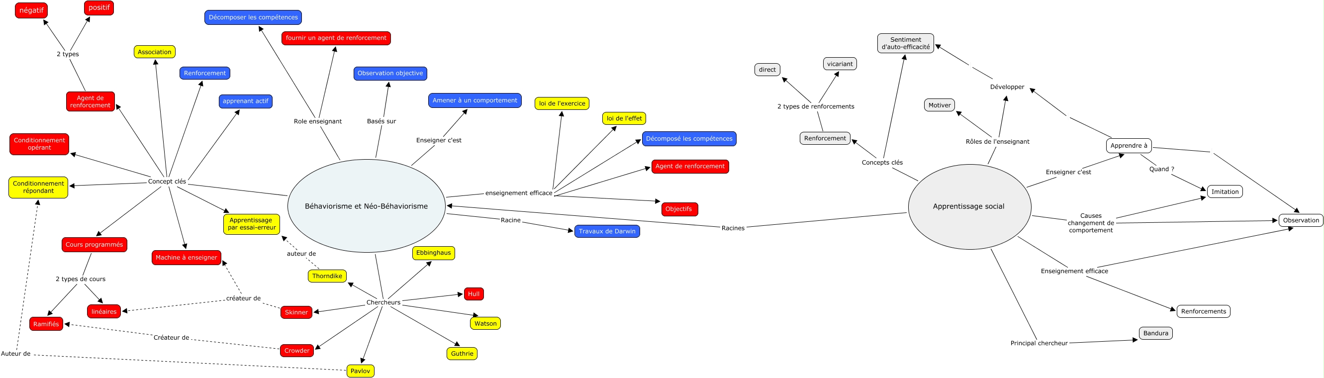
Cette carte de concepts créée avec IHMC CmapTools traite de: Behaviorisme néo-béhaviorisme, Béhaviorisme et Néo-Béhaviorisme Enseigner c'est Amener à un comportement, Apprentissage social Causes changement de comportement Observation, Cours programmés 2 types de cours linéaires, Agent de renforcement 2 types positif, Béhaviorisme et Néo-Béhaviorisme Chercheurs Watson, Apprentissage social Concepts clés Sentiment d'auto-efficacité, Agent de renforcement 2 types négatif, Béhaviorisme et Néo-Béhaviorisme Concept clés Agent de renforcement, Béhaviorisme et Néo-Béhaviorisme Racine Travaux de Darwin, Cours programmés 2 types de cours Ramifiés, Béhaviorisme et Néo-Béhaviorisme Chercheurs Thorndike, Béhaviorisme et Néo-Béhaviorisme Concept clés Conditionnement opérant, Skinner créateur de Machine à enseigner, Apprentissage social Rôles de l'enseignant Motiver, Apprendre à Observation, Apprentissage social Causes changement de comportement Imitation, Béhaviorisme et Néo-Béhaviorisme Basés sur Observation objective, Béhaviorisme et Néo-Béhaviorisme Concept clés apprenant actif, Renforcement 2 types de renforcements direct, Béhaviorisme et Néo-Béhaviorisme Concept clés Apprentissage par essai-erreur