WARNING:
JavaScript is turned OFF. None of the links on this concept map will
work until it is reactivated.
If you need help turning JavaScript On, click here.
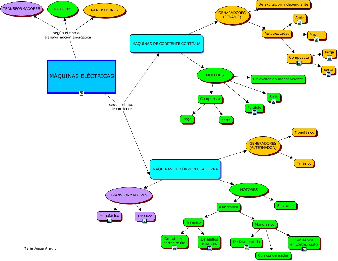
Este Cmap, tiene información relacionada con: maquinas_electricas, MÁQUINAS DE CORRIENTE CONTINUA MOTORES, Autoexcitadas Serie, MÁQUINAS ELÉCTRICAS según el tipo de corriente MÁQUINAS DE CORRIENTE CONTINUA, Monofásico Con condensador, TRANSFORMADORES Monofásico, Autoexcitadas Paralelo, Compuesta larga, MÁQUINAS DE CORRIENTE ALTERNA TRANSFORMADORES, MOTORES Asíncronos, GENARADORES (DINAMO) Autoexcitadas, MOTORES Serie, Compuesta corta, MÁQUINAS DE CORRIENTE ALTERNA MOTORES, MOTORES De excitación independiente, MÁQUINAS ELÉCTRICAS según el tipo de transformación energética TRANSFORMADORES, Trifásico De anillos rozantes, MOTORES Compuesta, MÁQUINAS ELÉCTRICAS según el tipo de corriente MÁQUINAS DE CORRIENTE ALTERNA, Compuesta corta, MÁQUINAS ELÉCTRICAS según el tipo de transformación energética GENERADORES