WARNING:
JavaScript is turned OFF. None of the links on this concept map will
work until it is reactivated.
If you need help turning JavaScript On, click here.
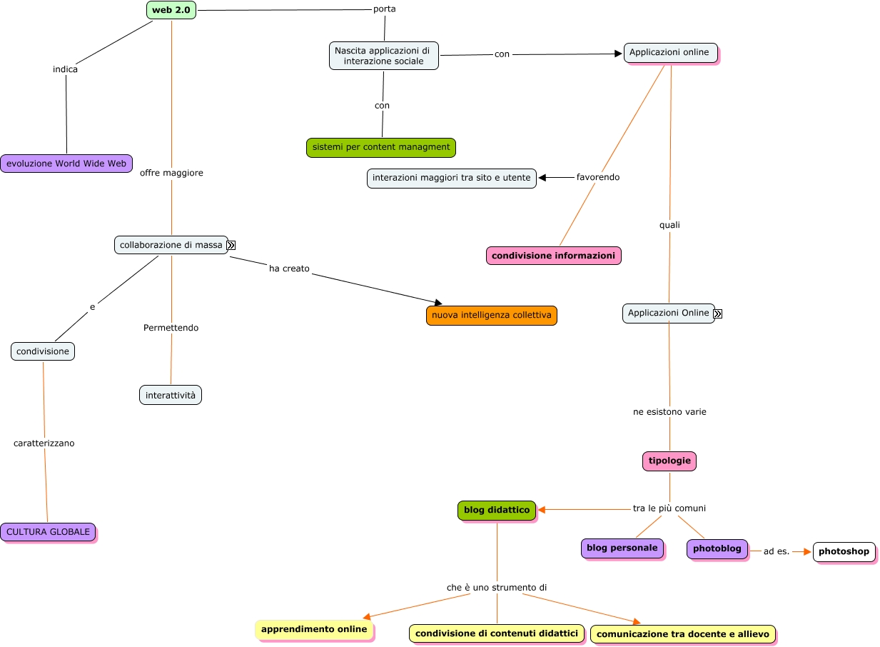
Questa Cmap, creata con IHMC CmapTools, contiene informazioni relative a: riassuntiva2, Blog ne esistono varie tipologie, collaborazione di massa Permettendo interattività, Applicazioni online favorendo condivisione informazioni, Applicazioni online quali Applicazioni Online, blog didattico che è uno strumento di condivisione di contenuti didattici, Nascita applicazioni di interazione sociale con sistemi per content managment, Nascita applicazioni di interazione sociale con Applicazioni online, collaborazione di massa e condivisione, tipologie tra le più comuni photoblog, tipologie tra le più comuni blog didattico, web 2.0 porta Nascita applicazioni di interazione sociale, blog didattico che è uno strumento di apprendimento online, collaborazione di massa ha creato nuova intelligenza collettiva, web 2.0 offre maggiore collaborazione di massa, blog didattico che è uno strumento di comunicazione tra docente e allievo, Applicazioni online favorendo interazioni maggiori tra sito e utente, web 2.0 indica evoluzione World Wide Web, condivisione caratterizzano CULTURA GLOBALE, tipologie tra le più comuni blog personale, photoblog ad es. photoshop