WARNING:
JavaScript is turned OFF. None of the links on this concept map will
work until it is reactivated.
If you need help turning JavaScript On, click here.
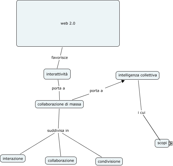
Questa Cmap, creata con IHMC CmapTools, contiene informazioni relative a: tatiana, collaborazione di massa porta a intelligenza collettiva, intelligenza collettiva i cui riconoscimento, collaborazione di massa suddivisa in interazione, web 2.0 favorisce interattività, intelligenza collettiva i cui arricchimento, collaborazione di massa suddivisa in collaborazione, interattività porta a collaborazione di massa, collaborazione di massa suddivisa in condivisione