WARNING:
JavaScript is turned OFF. None of the links on this concept map will
work until it is reactivated.
If you need help turning JavaScript On, click here.
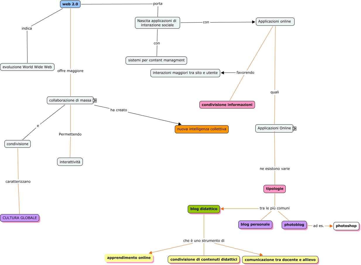
Questa Cmap, creata con IHMC CmapTools, contiene informazioni relative a: riassuntiva, tipologie tra le più comuni blog didattico, collaborazione di massa e condivisione, tipologie tra le più comuni blog personale, web 2.0 indica evoluzione World Wide Web, blog didattico che è uno strumento di comunicazione tra docente e allievo, collaborazione di massa Permettendo interattività, Blog ne esistono varie tipologie, Applicazioni online favorendo condivisione informazioni, blog didattico che è uno strumento di condivisione di contenuti didattici, condivisione caratterizzano CULTURA GLOBALE, Applicazioni online quali Applicazioni Online, collaborazione di massa ha creato nuova intelligenza collettiva, web 2.0 offre maggiore collaborazione di massa, Nascita applicazioni di interazione sociale con Applicazioni online, web 2.0 porta Nascita applicazioni di interazione sociale, Nascita applicazioni di interazione sociale con sistemi per content managment, photoblog ad es. photoshop, Applicazioni online favorendo interazioni maggiori tra sito e utente, blog didattico che è uno strumento di apprendimento online, tipologie tra le più comuni photoblog