WARNING:
JavaScript is turned OFF. None of the links on this concept map will
work until it is reactivated.
If you need help turning JavaScript On, click here.
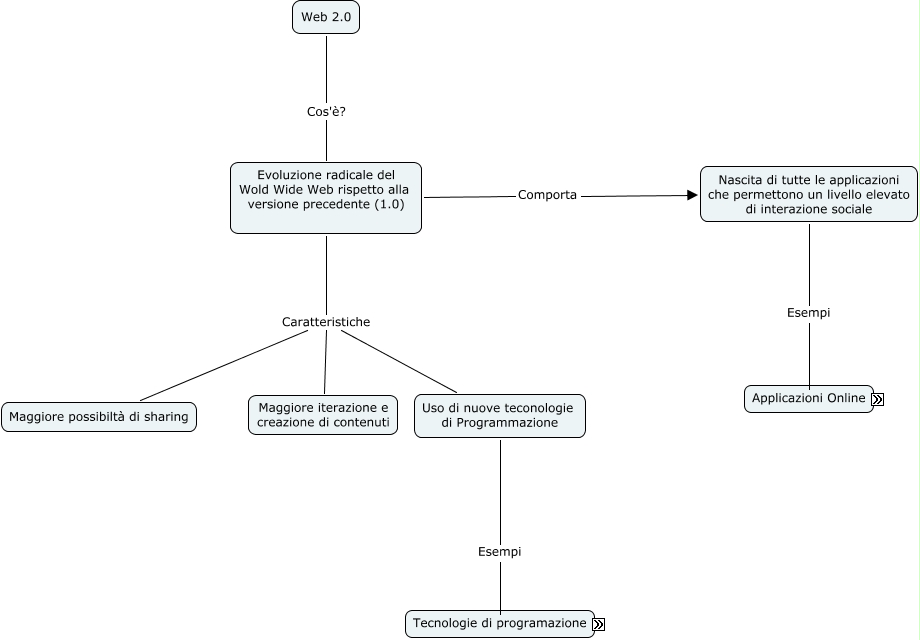
Questa Cmap, creata con IHMC CmapTools, contiene informazioni relative a: Paolo Olivari, Uso di nuove teconologie di Programmazione Esempi XML, Evoluzione radicale del Wold Wide Web rispetto alla versione precedente (1.0) Caratteristiche Uso di nuove teconologie di Programmazione, Uso di nuove teconologie di Programmazione Esempi AJAX, Nascita di tutte le applicazioni che permettono un livello elevato di interazione sociale Esempi Wiki, Nascita di tutte le applicazioni che permettono un livello elevato di interazione sociale Esempi Facebook, Nascita di tutte le applicazioni che permettono un livello elevato di interazione sociale Esempi Blog, Evoluzione radicale del Wold Wide Web rispetto alla versione precedente (1.0) Caratteristiche Maggiore iterazione e creazione di contenuti, Evoluzione radicale del Wold Wide Web rispetto alla versione precedente (1.0) Comporta Nascita di tutte le applicazioni che permettono un livello elevato di interazione sociale, Uso di nuove teconologie di Programmazione Esempi Adobe Flex, Nascita di tutte le applicazioni che permettono un livello elevato di interazione sociale Esempi Chat, Nascita di tutte le applicazioni che permettono un livello elevato di interazione sociale Esempi syndication Tecnology, Web 2.0 Cos'è? Evoluzione radicale del Wold Wide Web rispetto alla versione precedente (1.0), Uso di nuove teconologie di Programmazione Esempi Javascript, Nascita di tutte le applicazioni che permettono un livello elevato di interazione sociale Esempi Forum, Evoluzione radicale del Wold Wide Web rispetto alla versione precedente (1.0) Caratteristiche Maggiore possibiltà di sharing