WARNING:
JavaScript is turned OFF. None of the links on this concept map will
work until it is reactivated.
If you need help turning JavaScript On, click here.
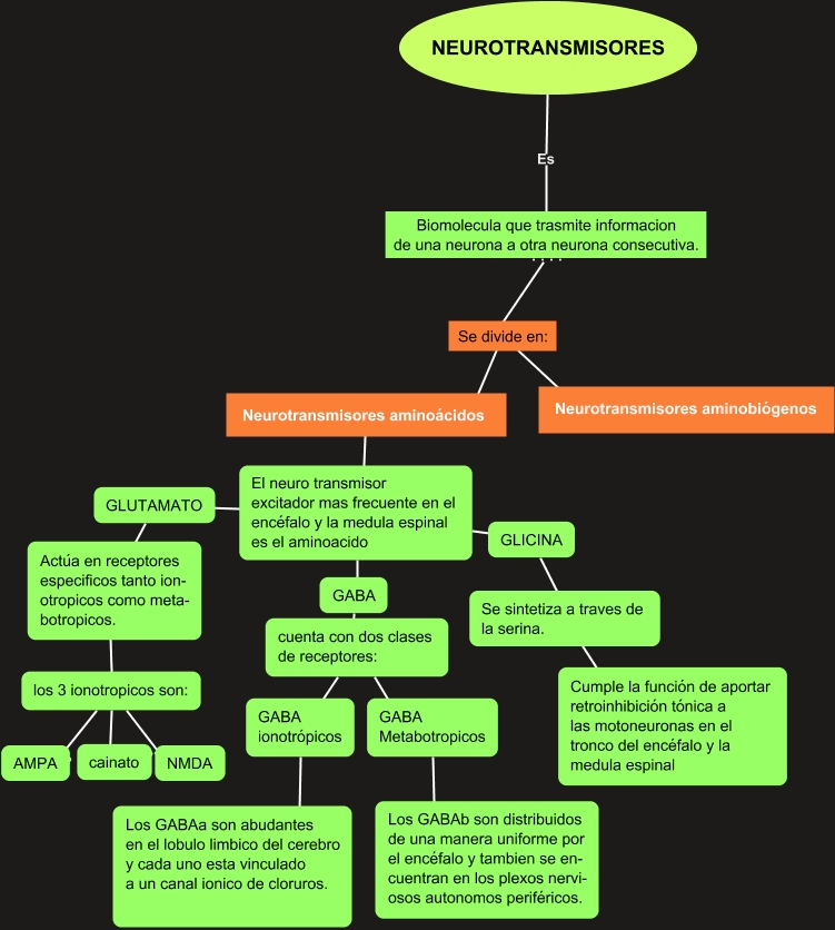
Este Cmap, tiene información relacionada con: ejemplo esquema arbol, El neuro transmisor excitador mas frecuente en el encéfalo y la medula espinal es el aminoacido ???? GLUTAMATO, El neuro transmisor excitador mas frecuente en el encéfalo y la medula espinal es el aminoacido ???? GABA, Se sintetiza a traves de la serina. ???? Cumple la función de aportar retroinhibición tónica a las motoneuronas en el tronco del encéfalo y la medula espinal, Neurotransmisores aminoácidos ???? El neuro transmisor excitador mas frecuente en el encéfalo y la medula espinal es el aminoacido, Biomolecula que trasmite informacion de una neurona a otra neurona consecutiva. ???? Se divide en:, los 3 ionotropicos son: ???? AMPA, cuenta con dos clases de receptores: ???? GABA Metabotropicos, GABA Metabotropicos ???? Los GABAb son distribuidos de una manera uniforme por el encéfalo y tambien se en- cuentran en los plexos nervi- osos autonomos periféricos., Se divide en: ???? Neurotransmisores aminobiógenos, NEUROTRANSMISORES Es Biomolecula que trasmite informacion de una neurona a otra neurona consecutiva., GABA ???? cuenta con dos clases de receptores:, GLUTAMATO ???? Actúa en receptores especificos tanto ion- otropicos como meta- botropicos., GLICINA ???? Se sintetiza a traves de la serina., GABA ionotrópicos ???? Los GABAa son abudantes en el lobulo limbico del cerebro y cada uno esta vinculado a un canal ionico de cloruros., los 3 ionotropicos son: ???? cainato, los 3 ionotropicos son: ???? NMDA, Actúa en receptores especificos tanto ion- otropicos como meta- botropicos. ???? los 3 ionotropicos son:, cuenta con dos clases de receptores: ???? GABA ionotrópicos, El neuro transmisor excitador mas frecuente en el encéfalo y la medula espinal es el aminoacido ???? GLICINA, Se divide en: ???? Neurotransmisores aminoácidos