WARNING:
JavaScript is turned OFF. None of the links on this concept map will
work until it is reactivated.
If you need help turning JavaScript On, click here.
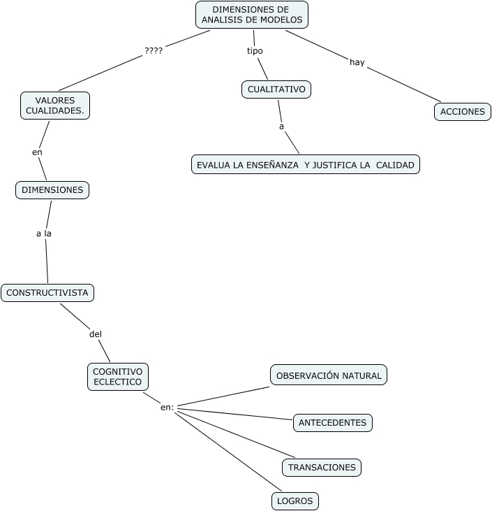
Este Cmap, tiene información relacionada con: la evaluación cualitativa del curriculo, DIMENSIONES DE ANALISIS DE MODELOS hay ACCIONES, COGNITIVO ECLECTICO en: LOGROS, CONSTRUCTIVISTA del COGNITIVO ECLECTICO, DIMENSIONES DE ANALISIS DE MODELOS tipo CUALITATIVO, COGNITIVO ECLECTICO en: TRANSACIONES, COGNITIVO ECLECTICO en: ANTECEDENTES, VALORES CUALIDADES. en DIMENSIONES, COGNITIVO ECLECTICO en: OBSERVACIÓN NATURAL, EVALUA LA ENSEÑANZA Y JUSTIFICA LA CALIDAD a CUALITATIVO, DIMENSIONES a la CONSTRUCTIVISTA, DIMENSIONES DE ANALISIS DE MODELOS ???? VALORES CUALIDADES.