WARNING:
JavaScript is turned OFF. None of the links on this concept map will
work until it is reactivated.
If you need help turning JavaScript On, click here.
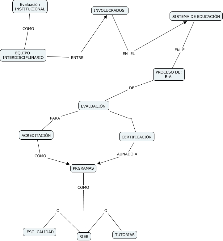
Este Cmap, tiene información relacionada con: EVALUACIÓN EN EDUC. SUPERIOR, EVALUACIÓN Y CERTIFICACIÓN, RIEB O TUTORIAS, SISTEMA DE EDUCACIÓN EN EL PROCESO DE: E-A., Evaluación INSTITUCIONAL COMO EQUIPO INTERDISCIPLINARIO, CERTIFICACIÓN AUNADO A PRGRAMAS, EQUIPO INTERDISCIPLINARIO ENTRE INVOLUCRADOS, ACREDITACIÓN COMO PRGRAMAS, PRGRAMAS COMO RIEB, INVOLUCRADOS EN EL SISTEMA DE EDUCACIÓN, EVALUACIÓN PARA ACREDITACIÓN, RIEB O ESC. CALIDAD, PROCESO DE: E-A. DE EVALUACIÓN