WARNING:
JavaScript is turned OFF. None of the links on this concept map will
work until it is reactivated.
If you need help turning JavaScript On, click here.
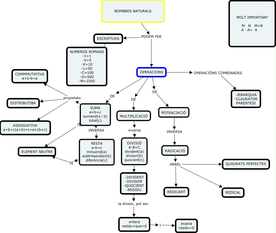
Aquest mapa conceptual conté informació relacionada amb: NOMBRES NATURALS, SUMA a+b=c sumand(a i b) total(c) TÉ ELEMENT NEUTRE, RADICACIÓ ARREL REDICANT, entera residu+que=0 I exacta residu=0, NOMBRES NATURALS PODEM FER ESCRIPTURA, SUMA a+b=c sumand(a i b) total(c) propietats DISTRIBUTIBA, SUMA a+b=c sumand(a i b) total(c) INVERSA RESTA a-b=c minuend(a) subtrhaenden(b) diferència(c), -DIVIDENT -DIVISOR -QUOCIENT -RESIDU la divisio, pot ser: entera residu+que=0, NOMBRES NATURALS PODEM FER OPERACIONS, SUMA a+b=c sumand(a i b) total(c) propietats COMMMUTATIVA a+b-b+a, SUMA a+b=c sumand(a i b) total(c) propietats ASSOSIATIVA a+b+c(a+b)+c=a+(b+c), DIVISIÓ A:B=C divident(a) divisor(b) quocient(c) la divisió té: -DIVIDENT -DIVISOR -QUOCIENT -RESIDU, MULTIPLICACIÓ inversa DIVISIÓ A:B=C divident(a) divisor(b) quocient(c), POTENCIACIÓ INVERSA RADICACIÓ, OPERACIONS DE POTENCIACIÓ, OPERACIONS DE MULTIPLICACIÓ, OPERACIONS OPERACIÓNS COMBINADES -JERARQUIA -CLAUDATOR PARENTESI, RESTA a-b=c minuend(a) subtrhaenden(b) diferència(c) TÉ ELEMENT NEUTRE, ESCRIPTURA ELS NUMEROS ROMANS -1=1 -V=5 -X=10 -L=50 -C=100 -D=500 -M=1000, OPERACIONS DE SUMA a+b=c sumand(a i b) total(c), RADICACIÓ ARREL REDICAL