WARNING:
JavaScript is turned OFF. None of the links on this concept map will
work until it is reactivated.
If you need help turning JavaScript On, click here.
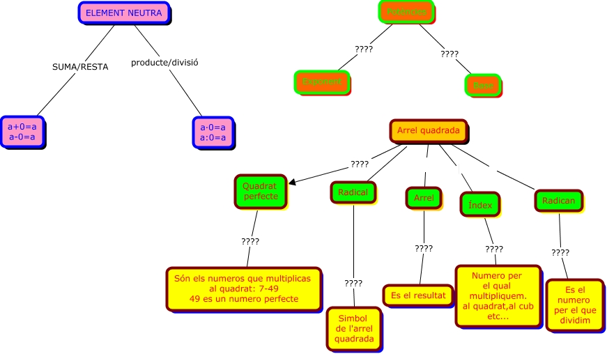
Aquest mapa conceptual conté informació relacionada amb: Potencies,Element neutra, Arrel quadrada.cmap, Arrel quadrada Arrel, Arrel ???? Es el resultat, Potències ???? Exponent, Arrel quadrada Radican, Índex ???? Numero per el qual multipliquem. al quadrat,al cub etc..., Arrel quadrada Índex, ELEMENT NEUTRA producte/divisió a·0=a a:0=a, Arrel quadrada ???? Quadrat perfecte, Radical ???? Simbol de l'arrel quadrada, ELEMENT NEUTRA SUMA/RESTA a+0=a a-0=a, Arrel quadrada ???? Radical, Potències ???? Base, Radican ???? Es el numero per el que dividim, Quadrat perfecte ???? Són els numeros que multiplicas al quadrat: 7-49 49 es un numero perfecte