WARNING:
JavaScript is turned OFF. None of the links on this concept map will
work until it is reactivated.
If you need help turning JavaScript On, click here.
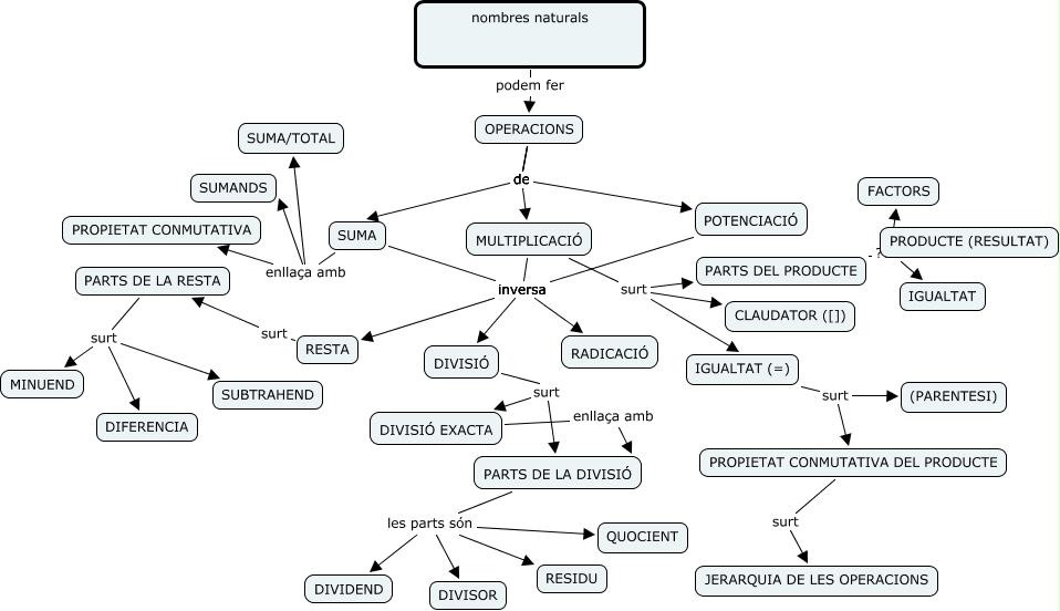
Aquest mapa conceptual conté informació relacionada amb: GeoGebra-Windows-Installer-3-2-46-0, PARTS DE LA DIVISIÓ les parts són QUOCIENT, IGUALTAT (=) surt (PARENTESI), PARTS DEL PRODUCTE ???? FACTORS, PARTS DE LA RESTA surt DIFERENCIA, PROPIETAT CONMUTATIVA DEL PRODUCTE surt JERARQUIA DE LES OPERACIONS, DIVISIÓ surt PARTS DE LA DIVISIÓ, OPERACIONS de MULTIPLICACIÓ, PARTS DE LA DIVISIÓ les parts són RESIDU, RESTA surt PARTS DE LA RESTA, PARTS DEL PRODUCTE ???? PRODUCTE (RESULTAT), SUMA enllaça amb PROPIETAT CONMUTATIVA, SUMA enllaça amb SUMA/TOTAL, nombres naturals podem fer OPERACIONS, OPERACIONS de SUMA, SUMA enllaça amb SUMANDS, DIVISIÓ EXACTA enllaça amb PARTS DE LA DIVISIÓ, MULTIPLICACIÓ surt IGUALTAT (=), PARTS DE LA RESTA surt MINUEND, PARTS DE LA DIVISIÓ les parts són DIVISOR, MULTIPLICACIÓ inversa DIVISIÓ