WARNING:
JavaScript is turned OFF. None of the links on this concept map will
work until it is reactivated.
If you need help turning JavaScript On, click here.
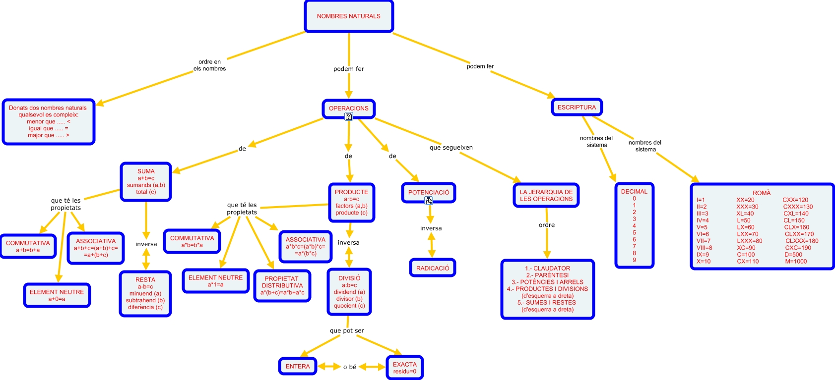
Aquest mapa conceptual conté informació relacionada amb: NOMBRES NATURALS, NOMBRES NATURALS podem fer ESCRIPTURA, DIVISIÓ a:b=c dividend (a) divisor (b) quocient (c) que pot ser ENTERA, SUMA a+b=c sumands (a,b) total (c) inversa RESTA a-b=c minuend (a) subtrahend (b) diferència (c), OPERACIONS de POTENCIACIÓ, ESCRIPTURA nombres del sistema ROMÀ I=1 XX=20 CXX=120 II=2 XXX=30 CXXX=130 III=3 XL=40 CXL=140 IV=4 L=50 CL=150 V=5 LX=60 CLX=160 VI=6 LXX=70 CLXX=170 VII=7 LXXX=80 CLXXX=180 VIII=8 XC=90 CXC=190 IX=9 C=100 D=500 X=10 CX=110 M=1000, PRODUCTE a·b=c factors (a,b) producte (c) inversa DIVISIÓ a:b=c dividend (a) divisor (b) quocient (c), SUMA a+b=c sumands (a,b) total (c) que té les propietats ELEMENT NEUTRE a+0=a, LA JERARQUIA DE LES OPERACIONS ordre 1.- CLAUDATOR 2.- PARÈNTESI 3.- POTÈNCIES I ARRELS 4.- PRODUCTES I DIVISIONS (d'esquerra a dreta) 5.- SUMES I RESTES (d'esquerra a dreta), PRODUCTE a·b=c factors (a,b) producte (c) que té les propietats ASSOCIATIVA a*b*c=(a*b)*c= =a*(b*c), OPERACIONS que segueixen LA JERARQUIA DE LES OPERACIONS, OPERACIONS de SUMA a+b=c sumands (a,b) total (c), SUMA a+b=c sumands (a,b) total (c) que té les propietats ASSOCIATIVA a+b+c=(a+b)+c= =a+(b+c), PRODUCTE a·b=c factors (a,b) producte (c) que té les propietats COMMUTATIVA a*b=b*a, ENTERA o bé EXACTA residu=0, NOMBRES NATURALS podem fer OPERACIONS, OPERACIONS de PRODUCTE a·b=c factors (a,b) producte (c), NOMBRES NATURALS ordre en els nombres Donats dos nombres naturals qualsevol es compleix: menor que ..... < igual que ..... = major que ..... >, DIVISIÓ a:b=c dividend (a) divisor (b) quocient (c) que pot ser EXACTA residu=0, PRODUCTE a·b=c factors (a,b) producte (c) que té les propietats ELEMENT NEUTRE a*1=a, POTENCIACIÓ inversa RADICACIÓ