WARNING:
JavaScript is turned OFF. None of the links on this concept map will
work until it is reactivated.
If you need help turning JavaScript On, click here.
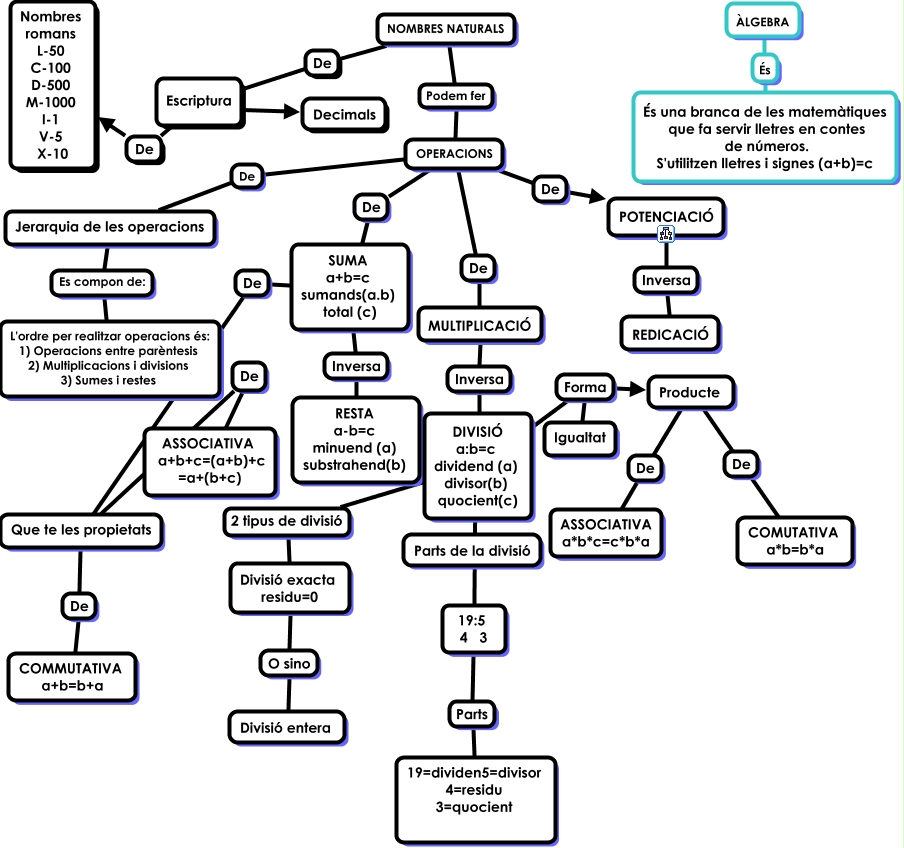
Aquest mapa conceptual conté informació relacionada amb: Matematiques provaaaa, DIVISIÓ a:b=c dividend (a) divisor(b) quocient(c) Forma Producte, OPERACIONS De MULTIPLICACIÓ, DIVISIÓ a:b=c dividend (a) divisor(b) quocient(c) Forma Igualtat, Jerarquia de les operacions Es compon de: L'ordre per realitzar operacions és: 1) Operacions entre parèntesis 2) Multiplicacions i divisions 3) Sumes i restes, 19:5 4 3 Parts 19=dividen5=divisor 4=residu 3=quocient, Que te les propietats De ASSOCIATIVA a+b+c=(a+b)+c =a+(b+c), POTENCIACIÓ Inversa REDICACIÓ, OPERACIONS De SUMA a+b=c sumands(a.b) total (c), Escriptura De Nombres romans L-50 C-100 D-500 M-1000 I-1 V-5 X-10, OPERACIONS De POTENCIACIÓ, Escriptura ???? Decimals, Que te les propietats De COMMUTATIVA a+b=b+a, OPERACIONS De Jerarquia de les operacions, ÀLGEBRA És És una branca de les matemàtiques que fa servir lletres en contes de números. S'utilitzen lletres i signes (a+b)=c, Divisió exacta residu=0 O sino Divisió entera, Producte De COMUTATIVA a*b=b*a, SUMA a+b=c sumands(a.b) total (c) Inversa RESTA a-b=c minuend (a) substrahend(b), DIVISIÓ a:b=c dividend (a) divisor(b) quocient(c) 2 tipus de divisió Divisió exacta residu=0, NOMBRES NATURALS Podem fer OPERACIONS, NOMBRES NATURALS De Escriptura