WARNING:
JavaScript is turned OFF. None of the links on this concept map will
work until it is reactivated.
If you need help turning JavaScript On, click here.
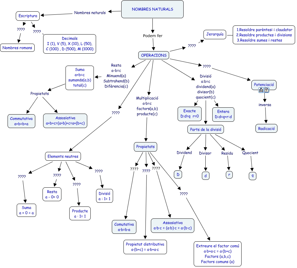
Aquest mapa conceptual conté informació relacionada amb: Nombres Naturals, Suma a+b=c sumands(a,b) total(c) Propietats Commutativa a+b=b+a, Elements neutres ???? Resta a - 0= 0, NOMBRES NATURALS Podem fer OPERACIONS, OPERACIONS ???? Potenciació, Potenciació inversa Radicació, Suma a+b=c sumands(a,b) total(c) Propietats Assosiativa a+b+c=(a+b)+c=a+(b+c), Propietats ???? Extreure el factor comú a·b+a·c = a·(b+c) Factors (a,b,c) Factors comuns (a), Parts de la divisió Residu r, OPERACIONS Divisió a:b=c dividend(a) divisor(b) quocient(c) Exacte D:d=q r=0, OPERACIONS Multiplicació a·b=c factors(a,b) producte(c) Propietats, OPERACIONS Divisió a:b=c dividend(a) divisor(b) quocient(c) Entera D:d=q+r:d, OPERACIONS ???? Elements neutres, OPERACIONS Resta a-b=c Minuend(a) Subtrahend(b) Difèrencia(c) Suma a+b=c sumands(a,b) total(c), Escriptura ???? Decimals I (1), V (5), X (10), L (50), C (100) , D (500), M (1000), Propietats ???? Propietat distributiva a·(b+c) = a·b+a·c, Propietats ???? Assosiativa a·b·c = (a·b)·c = a·(b·c), Jerarquía ???? 1.Resoldre parèntesi i claudator 2.Resoldre productes i divisions 3.Resoldre sumes i restes, Parts de la divisió Quocient q, NOMBRES NATURALS Nombres naturals Escriptura, OPERACIONS Divisió a:b=c dividend(a) divisor(b) quocient(c) Parts de la divisió