WARNING:
JavaScript is turned OFF. None of the links on this concept map will
work until it is reactivated.
If you need help turning JavaScript On, click here.
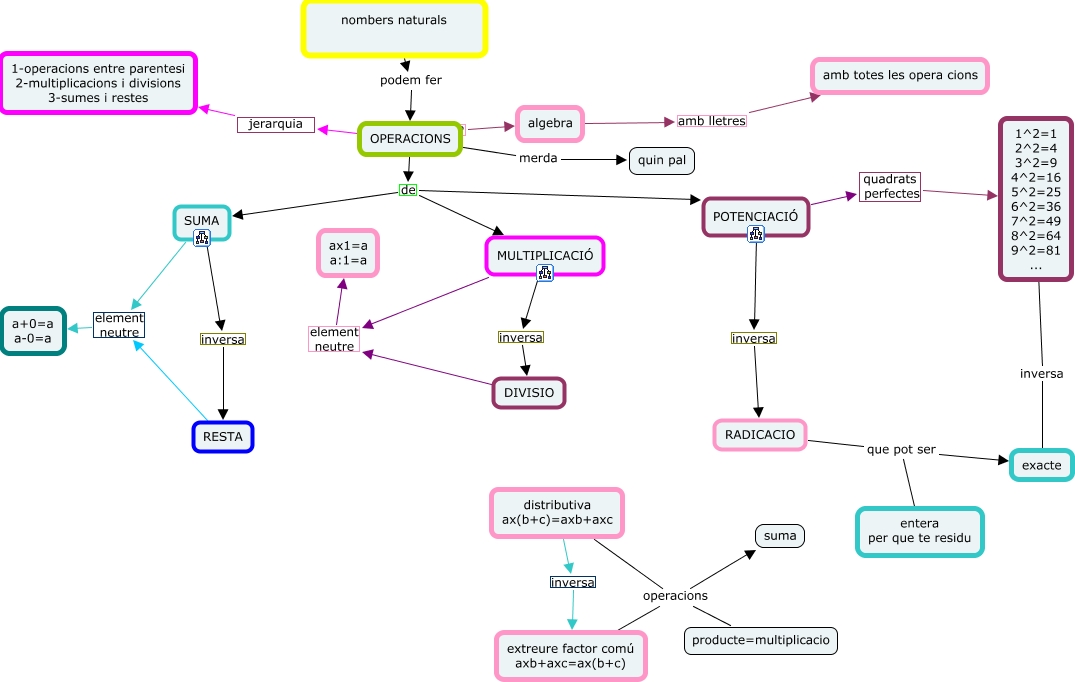
This Concept Map, created with IHMC CmapTools, has information related to: nombres naturals 2, OPERACIONS de SUMA, SUMA inversa RESTA, RESTA element neutre a+0=a a-0=a, SUMA element neutre a+0=a a-0=a, OPERACIONS de MULTIPLICACIÓ, distributiva ax(b+c)=axb+axc operacions producte=multiplicacio, extreure factor comú axb+axc=ax(b+c) operacions suma, OPERACIONS jerarquia 1-operacions entre parentesi 2-multiplicacions i divisions 3-sumes i restes, RADICACIO que pot ser entera per que te residu, POTENCIACIÓ quadrats perfectes 1^2=1 2^2=4 3^2=9 4^2=16 5^2=25 6^2=36 7^2=49 8^2=64 9^2=81 ..., DIVISIO element neutre ax1=a a:1=a, OPERACIONS ???? algebra, exacte inversa ????, RADICACIO que pot ser exacte, extreure factor comú axb+axc=ax(b+c) operacions producte=multiplicacio, OPERACIONS merda quin pal, nombers naturals podem fer OPERACIONS, distributiva ax(b+c)=axb+axc inversa extreure factor comú axb+axc=ax(b+c), algebra amb lletres amb totes les opera cions, POTENCIACIÓ inversa RADICACIO