WARNING:
JavaScript is turned OFF. None of the links on this concept map will
work until it is reactivated.
If you need help turning JavaScript On, click here.
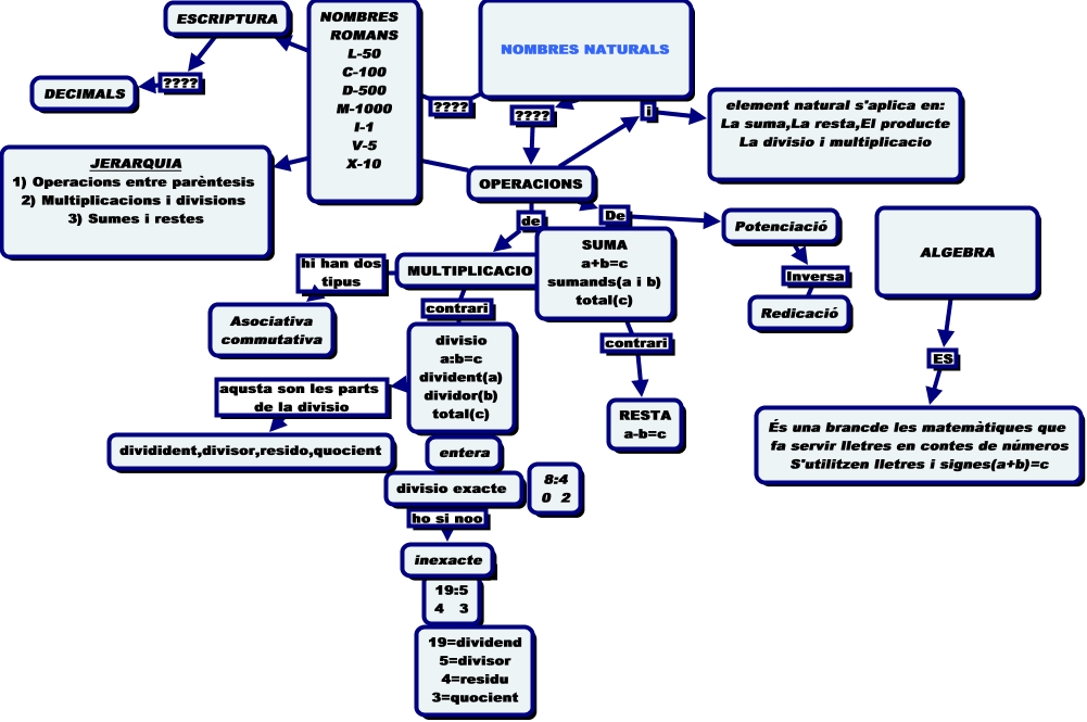
Este Cmap, tiene información relacionada con: nombres naturals, divisio exacte ho si noo inexacte, Potenciació Inversa Redicació, MULTIPLICACIO contrari divisio a:b=c divident(a) dividor(b) total(c), MULTIPLICACIO hi han dos tipus Asociativa commutativa, 19:5 4 3 ???? inexacte, ALGEBRA ES És una brancde les matemàtiques que fa servir lletres en contes de números S'utilitzen lletres i signes(a+b)=c, OPERACIONS i element natural s'aplica en: La suma,La resta,El producte La divisio i multiplicacio, SUMA a+b=c sumands(a i b) total(c) contrari RESTA a-b=c, OPERACIONS De Potenciació, NOMBRES NATURALS ???? OPERACIONS, ESCRIPTURA ???? DECIMALS, OPERACIONS la JERARQUIA 1) Operacions entre parèntesis 2) Multiplicacions i divisions 3) Sumes i restes, OPERACIONS de MULTIPLICACIO, NOMBRES NATURALS ???? ESCRIPTURA, divisio a:b=c divident(a) dividor(b) total(c) aqusta son les parts de la divisio dividident,divisor,resido,quocient, OPERACIONS de SUMA a+b=c sumands(a i b) total(c), divisio exacte ???? 8:4 0 2