WARNING:
JavaScript is turned OFF. None of the links on this concept map will
work until it is reactivated.
If you need help turning JavaScript On, click here.
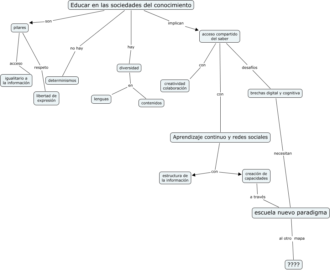
Este Cmap, tiene información relacionada con: Hacia las Ss del conocimiento, acceso compartido del saber con Aprendizaje continuo y redes sociales, Aprendizaje continuo y redes sociales con creación de capacidades, Educar en las sociedades del conocimiento hay diversidad, diversidad en lenguas, brechas digital y cognitiva necesitan escuela nuevo paradigma, creación de capacidades a través escuela nuevo paradigma, diversidad en contenidos, pilares respeto libertad de expresión, Educar en las sociedades del conocimiento son pilares, pilares acceso igualitario a la información, Aprendizaje continuo y redes sociales con estructura de la información, Educar en las sociedades del conocimiento implican acceso compartido del saber, escuela nuevo paradigma al otro mapa ????, Educar en las sociedades del conocimiento no hay determinismos, acceso compartido del saber con creatividad colaboración, acceso compartido del saber desafíos brechas digital y cognitiva