WARNING:
JavaScript is turned OFF. None of the links on this concept map will
work until it is reactivated.
If you need help turning JavaScript On, click here.
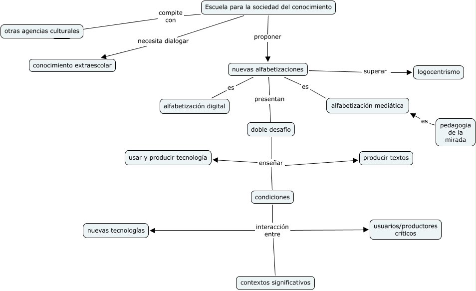
Este Cmap, tiene información relacionada con: Nuevas alfabetizaciones, nuevas alfabetizaciones es alfabetización digital, Escuela para la sociedad del conocimiento compite con ????, condiciones interacción entre contextos significativos, condiciones interacción entre nuevas tecnologías, doble desafío enseñar producir textos, condiciones interacción entre usuarios/productores críticos, nuevas alfabetizaciones presentan doble desafío, Escuela para la sociedad del conocimiento necesita dialogar conocimiento extraescolar, doble desafío enseñar usar y producir tecnología, doble desafío enseñar condiciones, nuevas alfabetizaciones superar logocentrismo, pedagogia de la mirada es alfabetización mediática, Escuela para la sociedad del conocimiento proponer nuevas alfabetizaciones, nuevas alfabetizaciones es alfabetización mediática