WARNING:
JavaScript is turned OFF. None of the links on this concept map will
work until it is reactivated.
If you need help turning JavaScript On, click here.
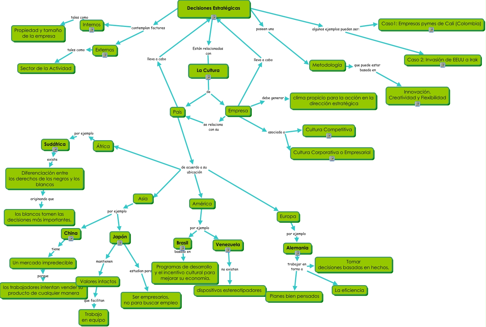
Este Cmap, tiene información relacionada con: MARJORIE, Decisiones Estratégicas algunos ejemplos pueden ser: Caso1: Empresas pymes de Cali (Colombia), Pais lleva a cabo Decisiones Estratégicas, Asia por ejemplo Japón, Empresa asociada a Cultura Corporativa o Empresarial, Metodología que puede estar basada en Innovación, Creatividad y Flexibilidad, Japón mantienen Valores intactos, Internos tales como Propiedad y tamaño de la empresa, América por ejemplo Brasil, Pais de acuerdo a su ubicación América, Decisiones Estratégicas poseen una Metodología, Empresa asociada a Cultura Competitiva, Japón estudian para Ser empresarios, no para buscar empleo, Europa por ejemplo Alemania, Decisiones Estratégicas algunos ejemplos pueden ser: Caso 2: Invasión de EEUU a Irak, Externos tales como Sector de la Actividad, Valores intactos que facilitan Trabajo en equipo, Sudáfrica existe Diferenciación entre los derechos de los negros y los blancos, Decisiones Estratégicas contemplan factores Internos, La Cultura de Empresa, La Cultura de Pais