WARNING:
JavaScript is turned OFF. None of the links on this concept map will
work until it is reactivated.
If you need help turning JavaScript On, click here.
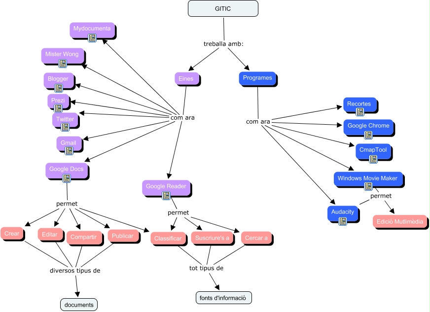
Aquest mapa conceptual conté informació relacionada amb: GITIC (idea general), Eines com ara Google Reader, Programes com ara Recortes, Programes com ara Google Chrome, Windows Movie Maker permet Edició Mutlimèdia, Eines com ara Blogger, Eines com ara Twitter, Google Docs permet Crear, Eines com ara Gmail, Google Reader permet Cercar a, Classificar tot tipus de fonts d'informació, Compartir diversos tipus de documents, Programes com ara Audacity, Programes com ara CmapTool, Google Docs permet Compartir, Google Docs permet Editar, Programes com ara Windows Movie Maker, Eines com ara Google Docs, Crear diversos tipus de documents, Cercar a tot tipus de fonts d'informació, Audacity permet Edició Mutlimèdia