WARNING:
JavaScript is turned OFF. None of the links on this concept map will
work until it is reactivated.
If you need help turning JavaScript On, click here.
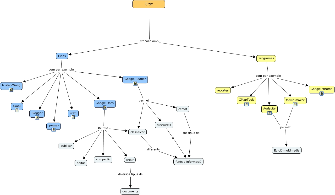
Aquest mapa conceptual conté informació relacionada amb: GITIC Maria, Programes com per exemple Audacity, Audacity permet Edició multimedia, Eines com per exemple Blogger, Google Reader permet susciure's, Eines com per exemple Twitter, Programes com per exemple Movie maker, Google Docs permet compartir, classificar diferents fonts d'informació, Programes com per exemple CMapTools, Google Docs permet publicar, Programes com per exemple recortes, Google Docs permet classificar, Google Reader permet cercat, Gitic treballa amb Eines, Eines com per exemple Google Reader, Eines com per exemple Prezi, susciure's a fonts d'informació, Google Reader permet classificar, crear diversos tipus de documents, Eines com per exemple Google Docs