WARNING:
JavaScript is turned OFF. None of the links on this concept map will
work until it is reactivated.
If you need help turning JavaScript On, click here.
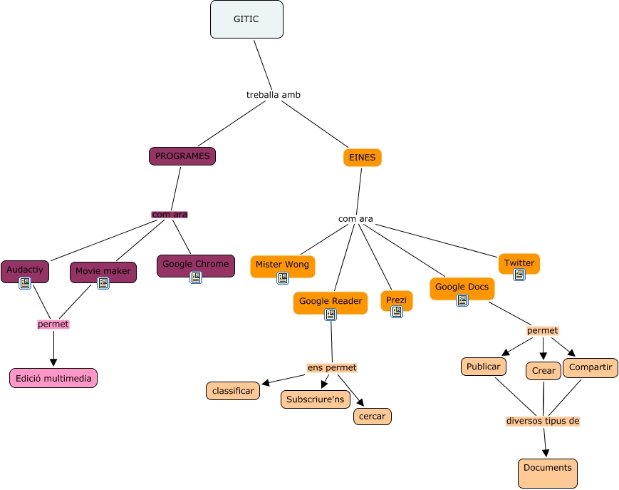
Aquest mapa conceptual conté informació relacionada amb: Sense títol 1, PROGRAMES com ara Audactiy, EINES com ara Google Reader, Crear diversos tipus de Documents, GITIC treballa amb EINES, Google Docs permet Crear, EINES com ara Mister Wong, Google Docs permet Compartir, EINES com ara Google Docs, Movie maker permet Edició multimedia, Audactiy permet Edició multimedia, Crear diversos tipus de Compartir, Google Reader ens permet classificar, Google Reader ens permet Subscriure'ns, Google Docs permet Publicar, EINES com ara Twitter, EINES com ara Prezi, Google Reader ens permet cercar, PROGRAMES com ara Movie maker, PROGRAMES com ara Google Chrome, GITIC treballa amb PROGRAMES