WARNING:
JavaScript is turned OFF. None of the links on this concept map will
work until it is reactivated.
If you need help turning JavaScript On, click here.
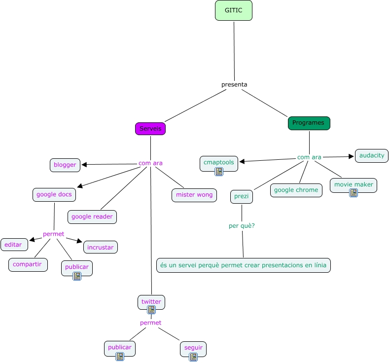
Aquest mapa conceptual conté informació relacionada amb: Andrea Carcelén, Serveis com ara twitter, Programes com ara cmaptools, google docs permet editar, Serveis com ara google docs, google docs permet publicar, prezi per què? és un servei perquè permet crear presentacions en línia, Programes com ara movie maker, twitter permet publicar, GITIC presenta Serveis, Programes com ara audacity, Programes com ara google chrome, Serveis com ara mister wong, google docs permet compartir, Serveis com ara google reader, GITIC presenta Programes, twitter permet seguir, google docs permet incrustar, Programes com ara prezi, Serveis com ara blogger