WARNING:
JavaScript is turned OFF. None of the links on this concept map will
work until it is reactivated.
If you need help turning JavaScript On, click here.
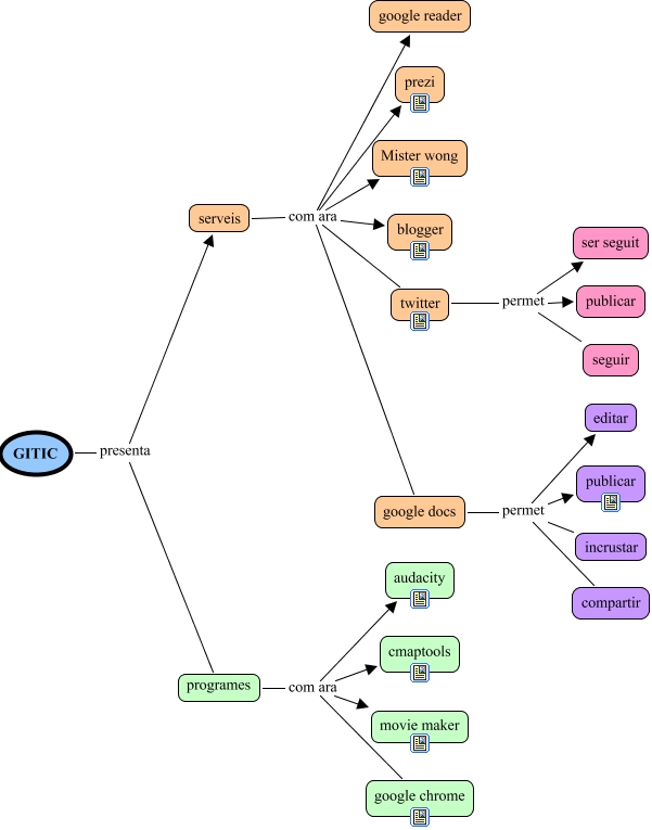
Aquest mapa conceptual conté informació relacionada amb: MAPA CONCEPTUAL GITIC, google docs permet compartir, programes com ara movie maker, serveis com ara google docs, GITIC presenta programes, serveis com ara twitter, serveis com ara google reader, twitter permet seguir, google docs permet editar, programes com ara google chrome, serveis com ara blogger, google docs permet incrustar, twitter permet ser seguit, GITIC presenta serveis, serveis com ara prezi, google docs permet publicar, programes com ara audacity, programes com ara cmaptools, twitter permet publicar, serveis com ara Mister wong