WARNING:
JavaScript is turned OFF. None of the links on this concept map will
work until it is reactivated.
If you need help turning JavaScript On, click here.
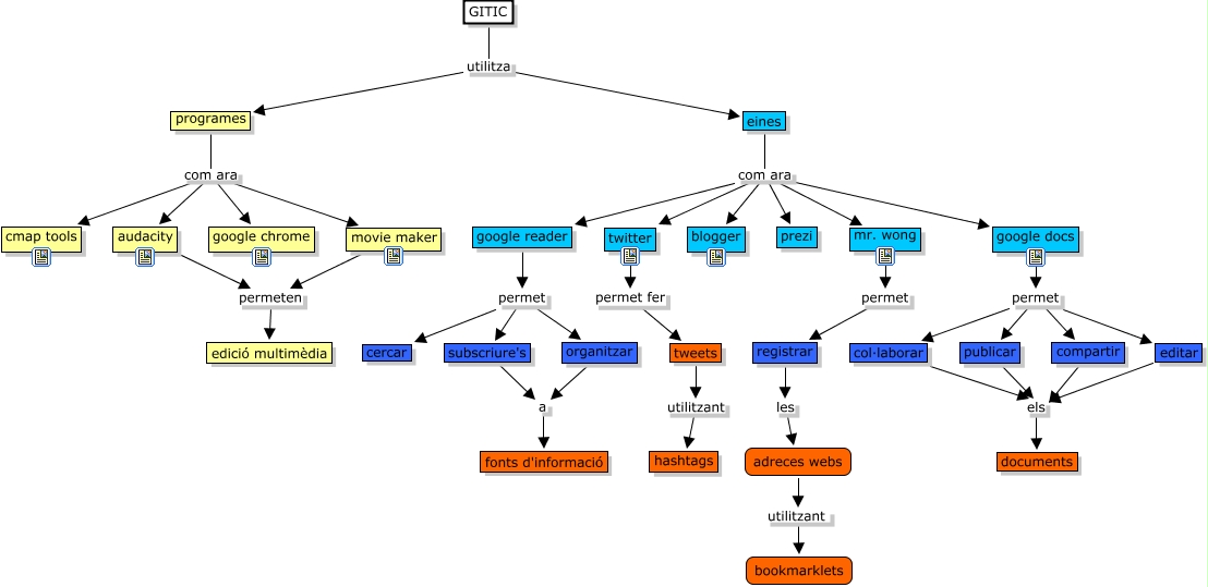
Aquest mapa conceptual conté informació relacionada amb: GITIC, GITIC utilitza programes, eines com ara google reader, GITIC utilitza eines, eines com ara twitter, col·laborar els documents, programes com ara google chrome, eines com ara google docs, google docs permet editar, organitzar a fonts d'informació, programes com ara cmap tools, google reader permet subscriure's, compartir els documents, programes com ara movie maker, registrar les adreces webs, publicar els documents, subscriure's a fonts d'informació, eines com ara prezi, tweets utilitzant hashtags, eines com ara mr. wong, editar els documents