WARNING:
JavaScript is turned OFF. None of the links on this concept map will
work until it is reactivated.
If you need help turning JavaScript On, click here.
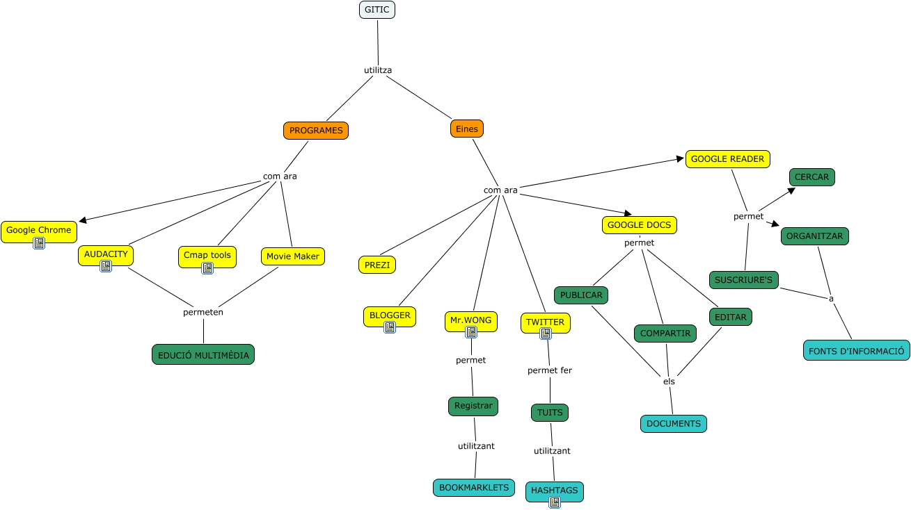
Aquest mapa conceptual conté informació relacionada amb: GITIC Mapa conceptual, PUBLICAR els DOCUMENTS, PROGRAMES com ara Cmap tools, Mr.WONG permet Registrar, GOOGLE READER permet SUSCRIURE'S, GITIC utilitza PROGRAMES, GITIC utilitza Eines, COMPARTIR els DOCUMENTS, GOOGLE READER permet CERCAR, GOOGLE DOCS permet EDITAR, Eines com ara Mr.WONG, TWITTER permet fer TUITS, Eines com ara GOOGLE DOCS, Movie Maker permeten EDUCIÓ MULTIMÈDIA, ORGANITZAR a FONTS D'INFORMACIÓ, Eines com ara PREZI, AUDACITY permeten EDUCIÓ MULTIMÈDIA, PROGRAMES com ara AUDACITY, Eines com ara BLOGGER, Eines com ara GOOGLE READER, GOOGLE READER permet ORGANITZAR