WARNING:
JavaScript is turned OFF. None of the links on this concept map will
work until it is reactivated.
If you need help turning JavaScript On, click here.
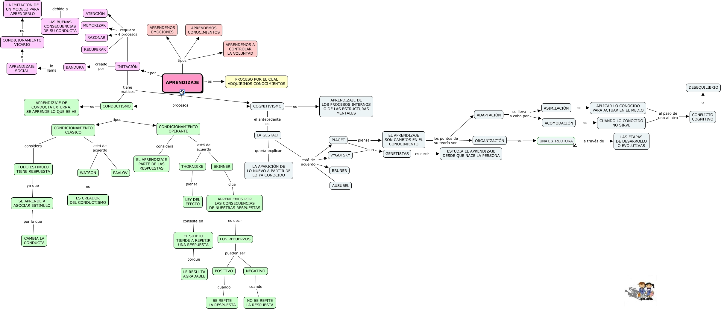
Este Cmap, tiene información relacionada con: Aprendizaje, APRENDEMOS POR LAS CONSECUENCIAS DE NUESTRAS RESPUESTAS es decir LOS REFUERZOS, THORNDIKE piensa LEY DEL EFECTO, CONDICIONAMIENTO CLÁSICO está de acuerdo WATSON, EL SUJETO TIENDE A REPETIR UNA RESPUESTA porque LE RESULTA AGRADABLE, LEY DEL EFECTO consiste en EL SUJETO TIENDE A REPETIR UNA RESPUESTA, IMITACIÓN creado por BANDURA, IMITACIÓN requiere 4 procesos RAZONAR, CONDICIONAMIENTO OPERANTE considera EL APRENDIZAJE PARTE DE LAS RESPUESTAS, IMITACIÓN tiene matices COGNITIVISMO, LA IMITACIÓN DE UN MODELO PARA APRENDERLO debido a LAS BUENAS CONSECUENCIAS DE SU CONDUCTA, LA GESTALT está de acuerdo BRUNER, POSITIVO cuando SE REPITE LA RESPUESTA, BANDURA lo llama APRENDIZAJE SOCIAL, LA GESTALT está de acuerdo PIAGET, UNA ESTRUCTURA a través de LAS ETAPAS DE DESARROLLO O EVOLUTIVAS, ORGANIZACIÓN es UNA ESTRUCTURA, IMITACIÓN requiere 4 procesos MEMORIZAR, LA GESTALT está de acuerdo AUSUBEL, CONDICIONAMIENTO CLÁSICO está de acuerdo PAVLOV, ASIMILACIÓN es APLICAR LO CONOCIDO PARA ACTUAR EN EL MEDIO