WARNING:
JavaScript is turned OFF. None of the links on this concept map will
work until it is reactivated.
If you need help turning JavaScript On, click here.
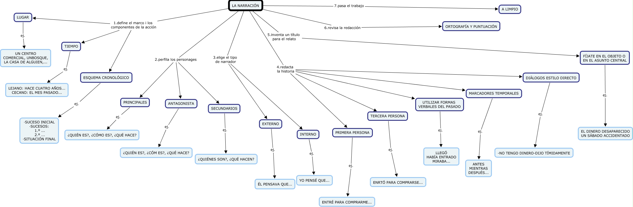
Aquest mapa conceptual conté informació relacionada amb: LA NARRACIÓN, LA NARRACIÓN 3.elige el tipo de narrador INTERNO, UTILIZAR FORMAS VERBALES DEL PASADO ej. LLEGÓ HABÍA ENTRADO MIRABA..., ESQUEMA CRONOLÓGICO ej. ·SUCESO INICIAL ·SUCESOS: 1.º ... 2.º ... ·SITUACIÓN FINAL, LA NARRACIÓN 2.perfila los personages SECUNDARIOS, LA NARRACIÓN 1.define el marco i los componentes de la acción ESQUEMA CRONOLÓGICO, LA NARRACIÓN 4.redacta la historia MARCADORES TEMPORALES, LA NARRACIÓN 5.inventa un título para el relato FÍJATE EN EL OBJETO O EN EL ASUNTO CENTRAL, ANTAGONISTA ej. ¿QUIÉN ES?, ¿CÓM ES?, ¿QUÉ HACE?, LA NARRACIÓN 4.redacta la historia PRIMERA PERSONA, FÍJATE EN EL OBJETO O EN EL ASUNTO CENTRAL ej. EL DINERO DESAPARECIDO UN SÁBADO ACCIDENTADO, LA NARRACIÓN 7.pasa el trabajo A LIMPIO, LA NARRACIÓN 3.elige el tipo de narrador EXTERNO, EXTERNO ej. ÉL PENSAVA QUE..., DIÁLOGOS ESTILO DIRECTO ej. -NO TENGO DINERO-DIJO TÍMIDAMENTE, LA NARRACIÓN 6.revisa la redacción ORTOGRAFÍA Y PUNTUACIÓN, LUGAR ej. UN CENTRO COMERCIAL, UNBOSQUE, LA CASA DE ALGUIEN,..., PRINCIPALES ej. ¿QUIÉN ES?, ¿CÓMO ES?, ¿QUÉ HACE?, LA NARRACIÓN 4.redacta la historia TERCERA PERSONA, MARCADORES TEMPORALES ej. ANTES MIENTRAS DESPUÉS..., TERCERA PERSONA ej. ENRTÓ PARA COMPRARSE...