WARNING:
JavaScript is turned OFF. None of the links on this concept map will
work until it is reactivated.
If you need help turning JavaScript On, click here.
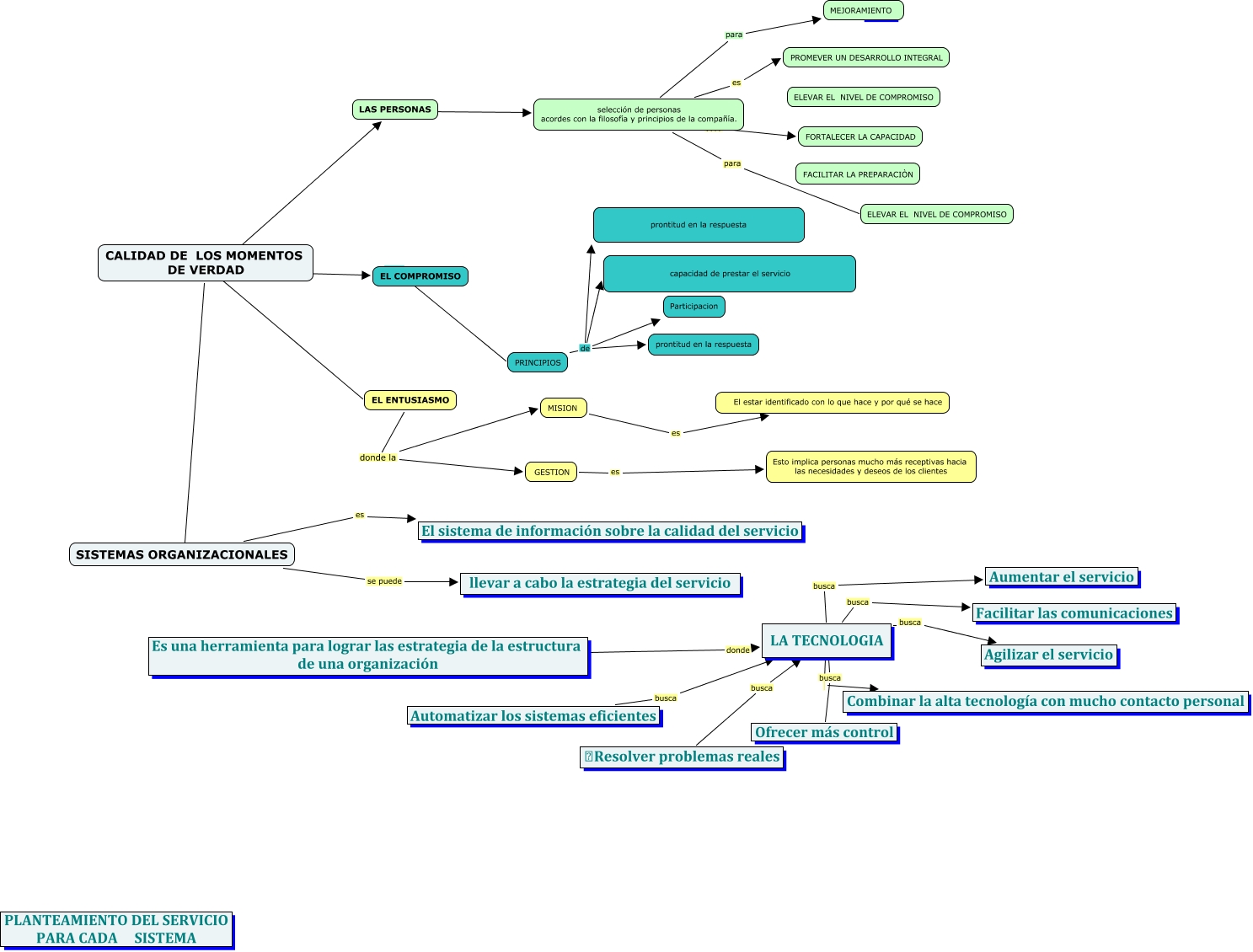
Este Cmap, tiene información relacionada con: D.Administratiu - Tema 1 (2), selección de personas acordes con la filosofía y principios de la compañía. para ELEVAR EL NIVEL DE COMPROMISO, PRINCIPIOS de capacidad de prestar el servicio, CALIDAD DE LOS MOMENTOS DE VERDAD ???? SISTEMAS ORGANIZACIONALES, LA TECNOLOGIA busca Facilitar las comunicaciones, Automatizar los sistemas eficientes busca LA TECNOLOGIA, Es una herramienta para lograr las estrategia de la estructura de una organización donde LA TECNOLOGIA, Resolver problemas reales busca LA TECNOLOGIA, SISTEMAS ORGANIZACIONALES es El sistema de información sobre la calidad del servicio, CALIDAD DE LOS MOMENTOS DE VERDAD ???? EL COMPROMISO, selección de personas acordes con la filosofía y principios de la compañía. es PROMEVER UN DESARROLLO INTEGRAL, EL ENTUSIASMO donde la GESTION, LA TECNOLOGIA busca Aumentar el servicio, LA TECNOLOGIA busca Agilizar el servicio, EL COMPROMISO ???? PRINCIPIOS, MISION es El estar identificado con lo que hace y por qué se hace, LAS PERSONAS ???? selección de personas acordes con la filosofía y principios de la compañía., LA TECNOLOGIA Combinar la alta tecnología con mucho contacto personal, PRINCIPIOS de prontitud en la respuesta, SISTEMAS ORGANIZACIONALES se puede llevar a cabo la estrategia del servicio, PRINCIPIOS de prontitud en la respuesta