WARNING:
JavaScript is turned OFF. None of the links on this concept map will
work until it is reactivated.
If you need help turning JavaScript On, click here.
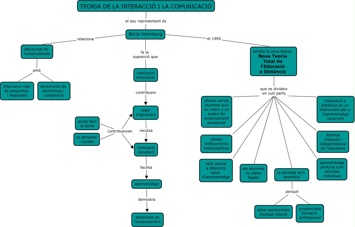
Aquest mapa conceptual conté informació relacionada amb: 4) Teories de l'Educacio - T. de interaccio i comunicació, motivació estudiant facilita aprenentatge, aprenentatge demostra efectivitat de l'ensenyament, accés fàcil al tema contribueixen motivació estudiant, amplia la seva teoria: Nova Teoria Total de l'Educació a Distància que es divideix en vuit parts ofereix servei alumnes que no volen o no poden fer ensenyament presencial, amplia la seva teoria: Nova Teoria Total de l'Educació a Distància que es divideix en vuit parts està oberta a diferents tipus d'aprenentatge, Börje Holmberg relaciona efectivitat de l'ensenyament, Börje Holmberg el 1995 amplia la seva teoria: Nova Teoria Total de l'Educació a Distància, amplia la seva teoria: Nova Teoria Total de l'Educació a Distància que es divideix en vuit parts els alumnes no estan lligats, la societat se'n beneficia perquè dóna oportunitats d'estudi lliberal, la societat se'n beneficia perquè proporciona formació professional, amplia la seva teoria: Nova Teoria Total de l'Educació a Distància que es divideix en vuit parts aprenentatge profund com activitat individual, plaer d'aprendre recolza motivació estudiant, amplia la seva teoria: Nova Teoria Total de l'Educació a Distància que es divideix en vuit parts l'educació a distància és un instrument per a l'aprenentatge recurrent, accés fàcil al tema contribueixen to personal i cordial, amplia la seva teoria: Nova Teoria Total de l'Educació a Distància que es divideix en vuit parts llibertat d'elecció i independència de l'estudiant, amplia la seva teoria: Nova Teoria Total de l'Educació a Distància que es divideix en vuit parts admet enfocaments metacognitius, efectivitat de l'ensenyament amb Intercanvi real de preguntes i respostes, TEORIA DE LA INTERACCIÓ I LA COMUNICACIÓ el seu representant és Börje Holmberg, implicació emocional fa la suposició que Börje Holmberg, implicació emocional contribueix plaer d'aprendre