WARNING:
JavaScript is turned OFF. None of the links on this concept map will
work until it is reactivated.
If you need help turning JavaScript On, click here.
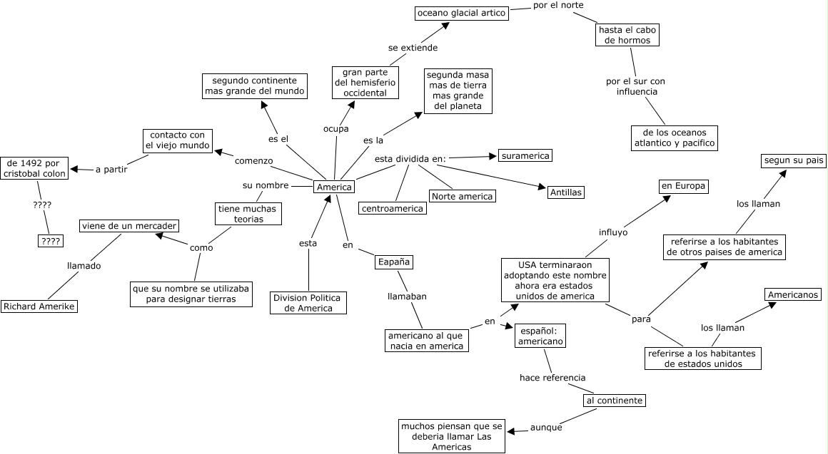
Este Cmap, tiene información relacionada con: mapa de la division politica de america, referirse a los habitantes de estados unidos los llaman Americanos, referirse a los habitantes de otros paises de america los llaman segun su pais, oceano glacial artico por el norte hasta el cabo de hormos, viene de un mercader llamado Richard Amerike, America esta dividida en: suramerica, americano al que nacia en america en USA terminaraon adoptando este nombre ahora era estados unidos de america, contacto con el viejo mundo a partir de 1492 por cristobal colon, America comenzo contacto con el viejo mundo, America esta dividida en: centroamerica, tiene muchas teorias como viene de un mercader, America esta dividida en: Norte america, Eapaña llamaban americano al que nacia en america, America ocupa gran parte del hemisferio occidental, America su nombre tiene muchas teorias, USA terminaraon adoptando este nombre ahora era estados unidos de america para referirse a los habitantes de otros paises de america, Division Politica de America esta America, America en Eapaña, America esta dividida en: Antillas, americano al que nacia en america en español: americano, tiene muchas teorias como que su nombre se utilizaba para designar tierras