WARNING:
JavaScript is turned OFF. None of the links on this concept map will
work until it is reactivated.
If you need help turning JavaScript On, click here.
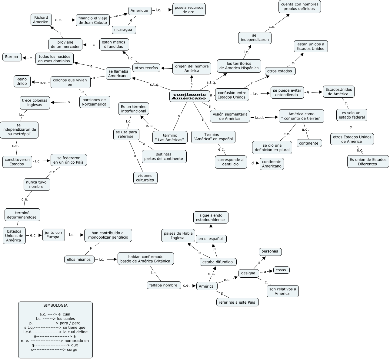
Este Cmap, tiene información relacionada con: Red Semantica del continente americano 2, terminó determinandose ???? Estados Unidos de América, otros Estados Unidos de América e.c. Es unión de Estados Diferentes, los territorios de America Hispánica l.c. se independizaron, todos los nacidos en esos dominios e Europa, proviene de un mercader ll Richard Amerike, Amerique l.c. poseía recursos de oro, América e.c. designa, designa l.c. son relativos a América, Amerique e nicaragua, se llamaba Americano a todos los nacidos en esos dominios, otras teorías l.c. estan menos difundidas, designa a cosas, se puede evitar entendiendo q EstadosUnidos de América, faltaba nombre c.e. América, constituyeron Estados l.c. se federaron en un único País, en el español ???? sigue siendo estadounidense, se federaron en un único País e.c. nunca tuvo nombre, nunca tuvo nombre c.e. terminó determinandose, continente Américano s.t.q. los territorios de America Hispánica, se llamaba Americano a colonos que vivian en