WARNING:
JavaScript is turned OFF. None of the links on this concept map will
work until it is reactivated.
If you need help turning JavaScript On, click here.
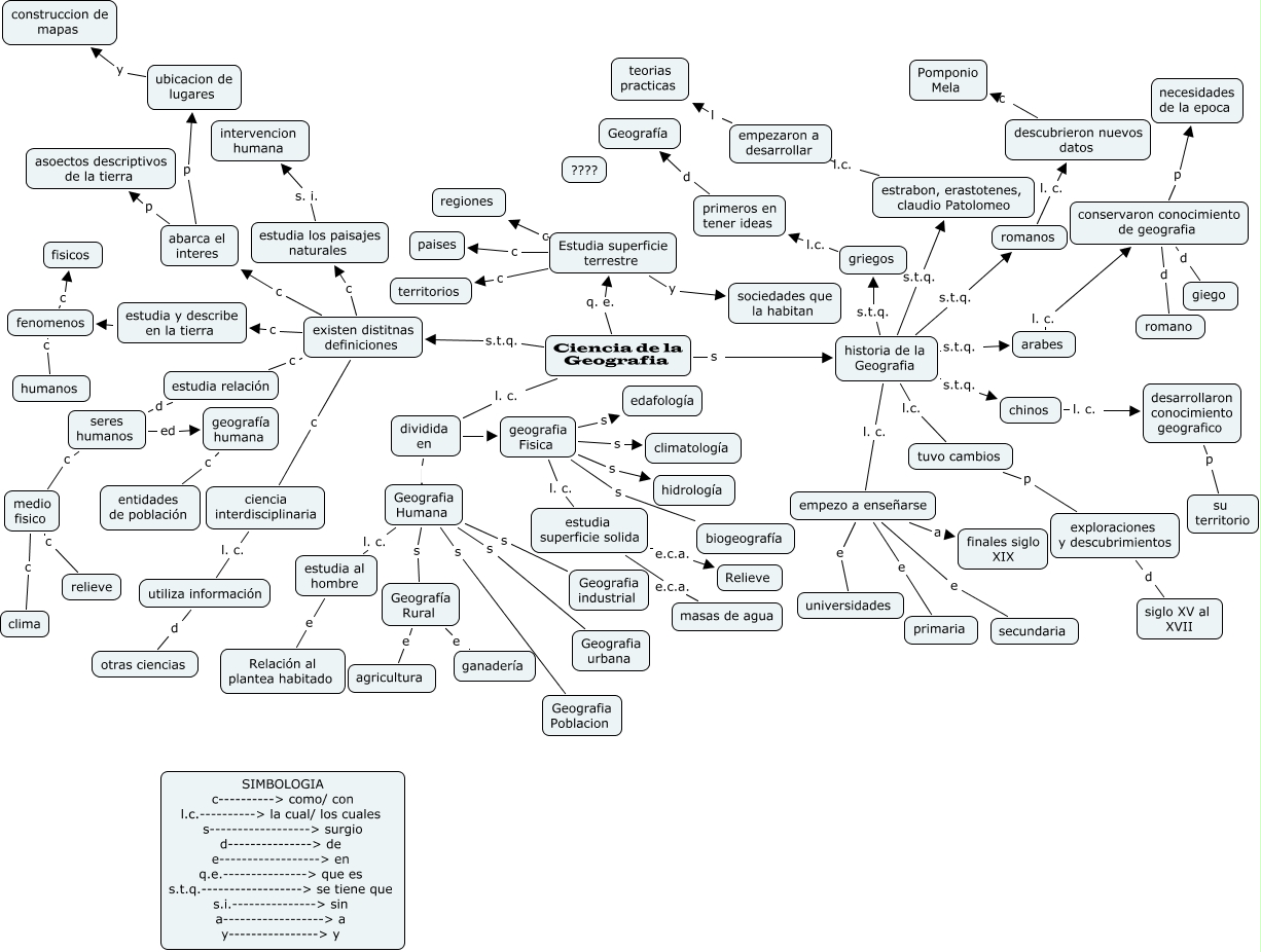
Este Cmap, tiene información relacionada con: red semantica de geografia 1, historia de la Geografia s.t.q. chinos, Ciencia de la Geografia q. e. Estudia superficie terrestre, descubrieron nuevos datos c Pomponio Mela, conservaron conocimiento de geografia d giego, geografia Fisica s edafología, historia de la Geografia s.t.q. griegos, Estudia superficie terrestre c paises, geografía humana c entidades de población, primeros en tener ideas d Geografía, estudia al hombre e Relación al plantea habitado, fenomenos c humanos, utiliza información d otras ciencias, existen distitnas definiciones c estudia y describe en la tierra, seres humanos c medio fisico, empezo a enseñarse e secundaria, estudia y describe en la tierra ???? fenomenos, estudia superficie solida e.c.a. Relieve, Geografia Humana s Geografía Rural, estudia relación d seres humanos, medio fisico c clima