WARNING:
JavaScript is turned OFF. None of the links on this concept map will
work until it is reactivated.
If you need help turning JavaScript On, click here.
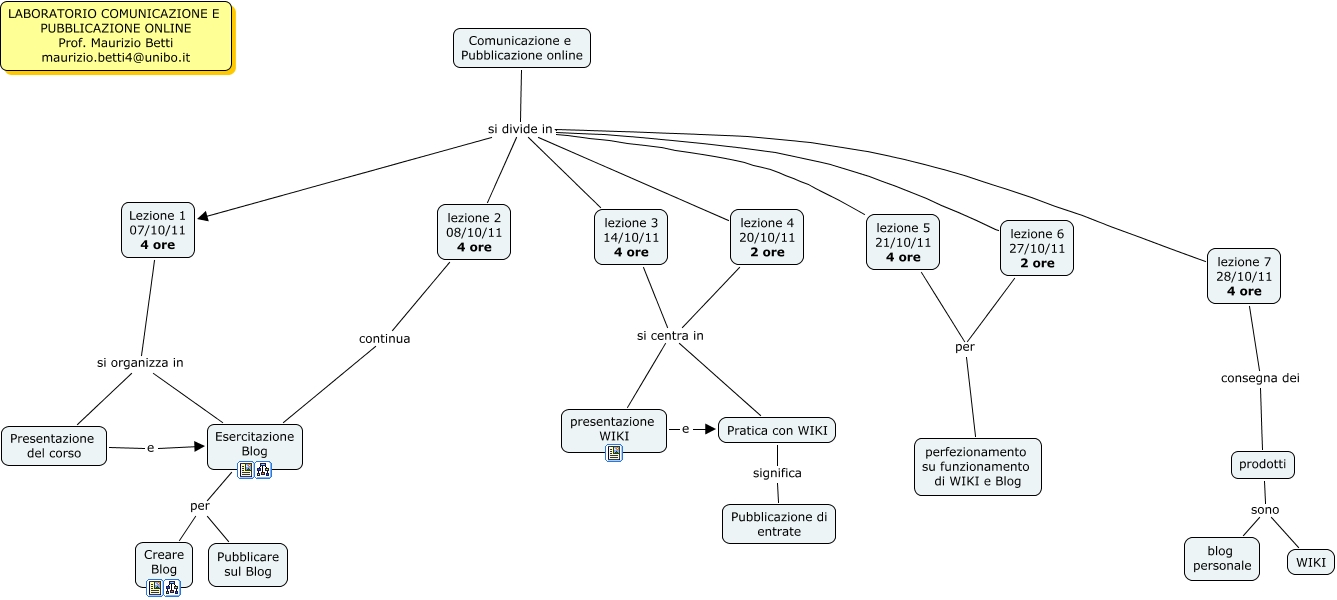
Questa Cmap, creata con IHMC CmapTools, contiene informazioni relative a: Struttura Laboratorio Comunicazone e Pubblicazione online_AA11-12, prodotti sono blog personale, Comunicazione e Pubblicazione online si divide in Lezione 1 07/10/11 4 ore, Comunicazione e Pubblicazione online si divide in lezione 7 28/10/11 4 ore, lezione 5 21/10/11 4 ore per perfezionamento su funzionamento di WIKI e Blog, lezione 2 08/10/11 4 ore continua Esercitazione Blog, Comunicazione e Pubblicazione online si divide in lezione 4 20/10/11 2 ore, Comunicazione e Pubblicazione online si divide in lezione 6 27/10/11 2 ore, lezione 4 20/10/11 2 ore si centra in presentazione WIKI, lezione 4 20/10/11 2 ore si centra in Pratica con WIKI, lezione 3 14/10/11 4 ore si centra in presentazione WIKI, lezione 3 14/10/11 4 ore si centra in Pratica con WIKI, prodotti sono WIKI, Lezione 1 07/10/11 4 ore si organizza in Esercitazione Blog, Pratica con WIKI significa Pubblicazione di entrate, Comunicazione e Pubblicazione online si divide in lezione 5 21/10/11 4 ore, Comunicazione e Pubblicazione online si divide in lezione 3 14/10/11 4 ore, lezione 7 28/10/11 4 ore consegna dei prodotti, Esercitazione Blog per Creare Blog, Esercitazione Blog per Pubblicare sul Blog, lezione 6 27/10/11 2 ore per perfezionamento su funzionamento di WIKI e Blog