WARNING:
JavaScript is turned OFF. None of the links on this concept map will
work until it is reactivated.
If you need help turning JavaScript On, click here.
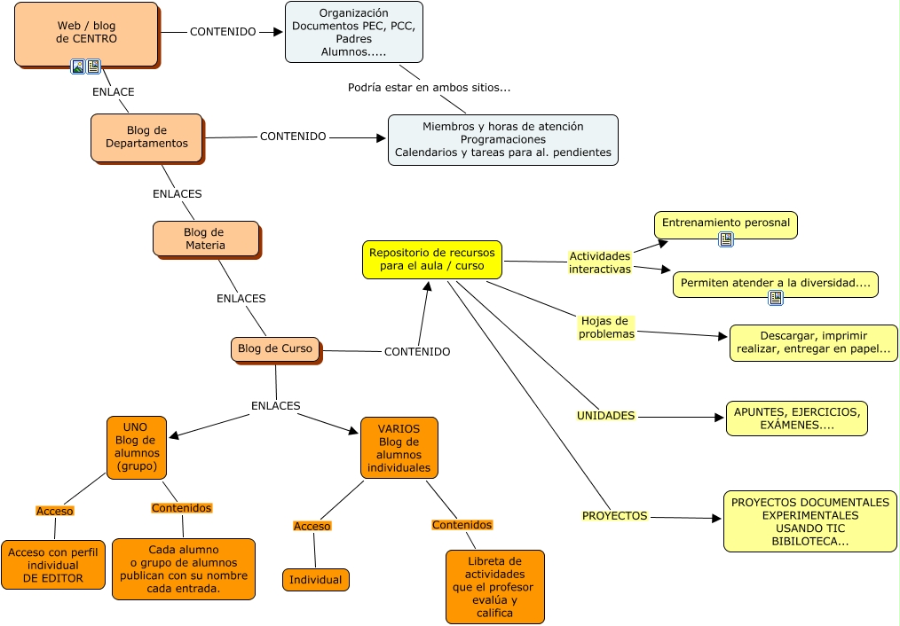
Este Cmap, tiene información relacionada con: red de blogs en un centro, Blog de Departamentos ENLACES Blog de Materia, Repositorio de recursos para el aula / curso Hojas de problemas Descargar, imprimir realizar, entregar en papel..., VARIOS Blog de alumnos individuales Contenidos Libreta de actividades que el profesor evalúa y califica, Web / blog de CENTRO ENLACE Blog de Departamentos, Blog de Curso CONTENIDO Repositorio de recursos para el aula / curso, Blog de Curso ENLACES UNO Blog de alumnos (grupo), Repositorio de recursos para el aula / curso UNIDADES APUNTES, EJERCICIOS, EXÁMENES...., UNO Blog de alumnos (grupo) Acceso Acceso con perfil individual DE EDITOR, UNO Blog de alumnos (grupo) Contenidos Cada alumno o grupo de alumnos publican con su nombre cada entrada., Blog de Departamentos CONTENIDO Miembros y horas de atención Programaciones Calendarios y tareas para al. pendientes, Blog de Curso ENLACES VARIOS Blog de alumnos individuales, Repositorio de recursos para el aula / curso PROYECTOS PROYECTOS DOCUMENTALES EXPERIMENTALES USANDO TIC BIBILOTECA..., Repositorio de recursos para el aula / curso Actividades interactivas Permiten atender a la diversidad...., Organización Documentos PEC, PCC, Padres Alumnos..... Podría estar en ambos sitios... Miembros y horas de atención Programaciones Calendarios y tareas para al. pendientes, Repositorio de recursos para el aula / curso Actividades interactivas Entrenamiento perosnal, Blog de Materia ENLACES Blog de Curso, Web / blog de CENTRO CONTENIDO Organización Documentos PEC, PCC, Padres Alumnos....., VARIOS Blog de alumnos individuales Acceso Individual