WARNING:
JavaScript is turned OFF. None of the links on this concept map will
work until it is reactivated.
If you need help turning JavaScript On, click here.
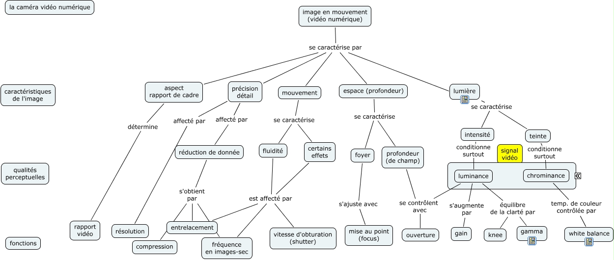
Cette carte de concepts créée avec IHMC CmapTools traite de: video_nx5U, précision détail affecté par résolution, luminance équilibre de la clarté par knee, luminance se contrôlent avec ouverture, image en mouvement (vidéo numérique) se caractérise par mouvement, fluidité est affecté par fréquence en images-sec, lumière se caractérise teinte, teinte conditionne surtout chrominance, image en mouvement (vidéo numérique) se caractérise par lumière, réduction de donnée s'obtient par entrelacement, réduction de donnée s'obtient par compression, aspect rapport de cadre détermine rapport vidéo, chrominance temp. de couleur contrôlée par white balance, luminance s'augmente par gain, intensité conditionne surtout luminance, fluidité est affecté par vitesse d'obturation (shutter), certains effets est affecté par vitesse d'obturation (shutter), luminance équilibre de la clarté par gamma, certains effets est affecté par fréquence en images-sec, lumière se caractérise intensité, espace (profondeur) se caractérise foyer