WARNING:
JavaScript is turned OFF. None of the links on this concept map will
work until it is reactivated.
If you need help turning JavaScript On, click here.
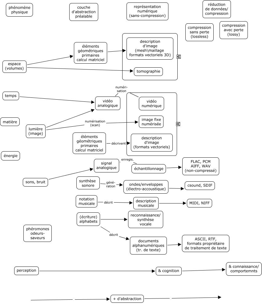
Cette carte de concepts créée avec IHMC CmapTools traite de: 3840_total, temps vidéo analogique, + d'abstraction, ondes/enveloppes (électro-accoustique) csound, SDIF, espace (volumes) éléments géométriques primaires calcul matriciel, signal analogique enregis. échantillonnage, lumière (image) vidéo analogique, sons, bruit signal analogique, notation musicale décrit description musicale, & cognition & connaissance/ comportemnts, lumière (image) numérisation (scan) image fixe numérisée, perception & cognition, synthèse sonore géné- ration ondes/enveloppes (électro-accoustique), vidéo analogique numéri- sation vidéo numérique, description musicale MIDI, NIFF, éléments géométriques primaires calcul matriciel description d'image (mesh\maillage formats vectoriels 3D), (écriture) alphabets reconnaissance/ synthèse vocale, espace (volumes) tomographie, échantillonnage FLAC, PCM AIFF, WAV (non-compressé), (écriture) alphabets décrit documents alphanumériques (tr. de texte), documents alphanumériques (tr. de texte) ASCII, RTF, formats propriétaire de traitement de texte