WARNING:
JavaScript is turned OFF. None of the links on this concept map will
work until it is reactivated.
If you need help turning JavaScript On, click here.
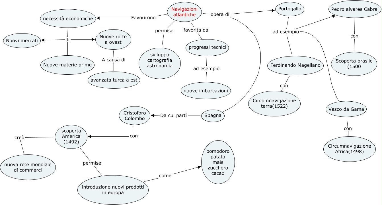
Questa Cmap, creata con IHMC CmapTools, contiene informazioni relative a: navigazioni atlantiche, scoperta America (1492) creò nuova rete mondiale di commerci, Navigazioni atlantiche favorita da progressi tecnici, Portogallo ad esempio Pedro alvares Cabral, Navigazioni atlantiche Favorirono necessità economiche, Portogallo ad esempio Vasco da Gama, Vasco da Gama con Circumnavigazione Africa(1498), necessità economiche di Nuove materie prime, necessità economiche di Nuove rotte a ovest, Spagna Da cui partì Cristoforo Colombo, progressi tecnici ad esempio nuove imbarcazioni, Navigazioni atlantiche opera di Spagna, necessità economiche di Nuovi mercati, Cristoforo Colombo con scoperta America (1492), scoperta America (1492) permise introduzione nuovi prodotti in europa, Pedro alvares Cabral con Scoperta brasile (1500, Navigazioni atlantiche opera di Portogallo, Navigazioni atlantiche permise sviluppo cartografia astronomia, introduzione nuovi prodotti in europa come pomodoro patata mais zucchero cacao, Ferdinando Magellano con Circumnavigazione terra(1522), Nuove rotte a ovest A causa di avanzata turca a est