WARNING:
JavaScript is turned OFF. None of the links on this concept map will
work until it is reactivated.
If you need help turning JavaScript On, click here.
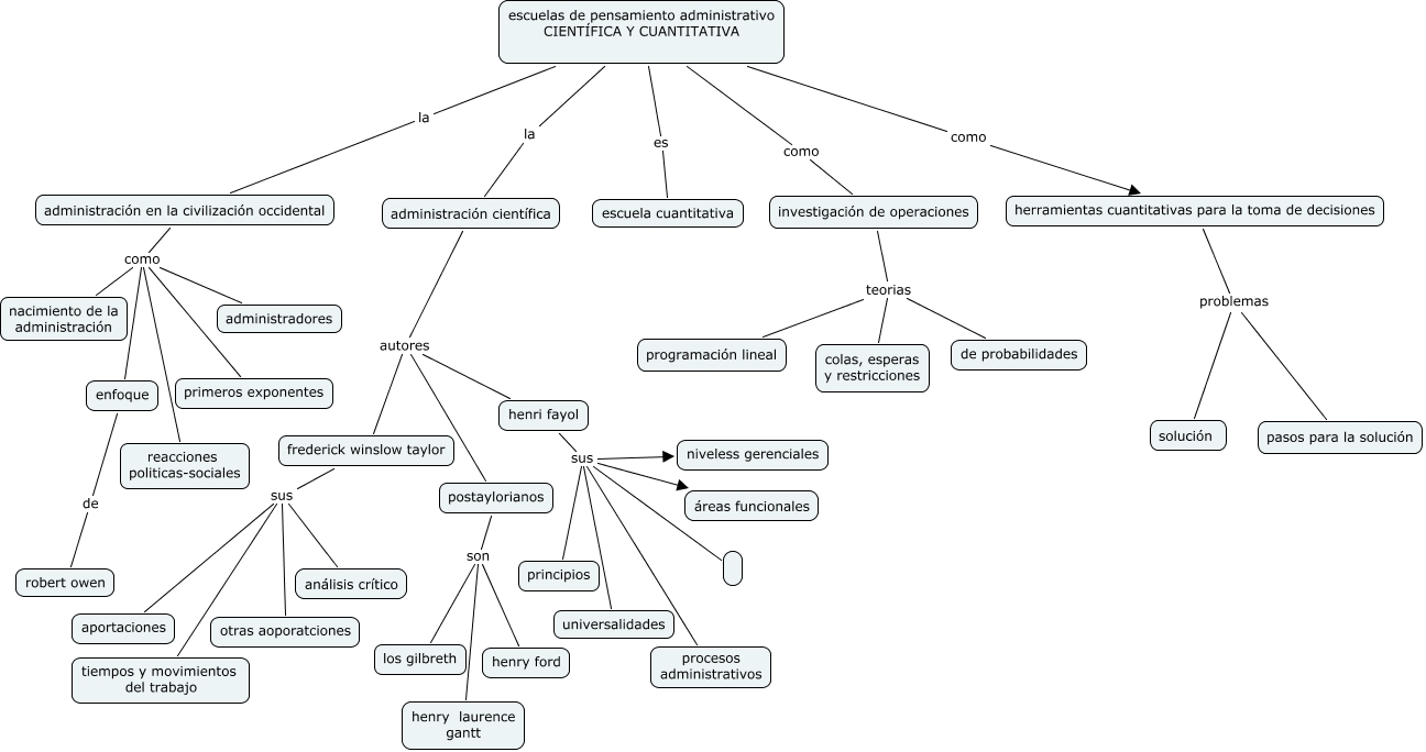
Este Cmap, tiene información relacionada con: unidad 2 escuelas de pensamiento administrativo, administración científica autores henri fayol, henri fayol sus niveless gerenciales, administración científica autores frederick winslow taylor, postaylorianos son henry ford, henri fayol sus universalidades, administración científica autores postaylorianos, henri fayol sus, investigación de operaciones teorias colas, esperas y restricciones, enfoque de robert owen, henri fayol sus principios, escuelas de pensamiento administrativo CIENTÍFICA Y CUANTITATIVA como herramientas cuantitativas para la toma de decisiones, escuelas de pensamiento administrativo CIENTÍFICA Y CUANTITATIVA la administración científica, administración en la civilización occidental como reacciones politicas-sociales, administración en la civilización occidental como primeros exponentes, administración en la civilización occidental como administradores, henri fayol sus áreas funcionales, escuelas de pensamiento administrativo CIENTÍFICA Y CUANTITATIVA como investigación de operaciones, frederick winslow taylor sus tiempos y movimientos del trabajo, frederick winslow taylor sus aportaciones, escuelas de pensamiento administrativo CIENTÍFICA Y CUANTITATIVA la administración en la civilización occidental