Warning:
JavaScript is turned OFF. None of the links on this page will work until it is reactivated.
If you need help turning JavaScript On, click here.
The Concept Map you are trying to access has information related to:
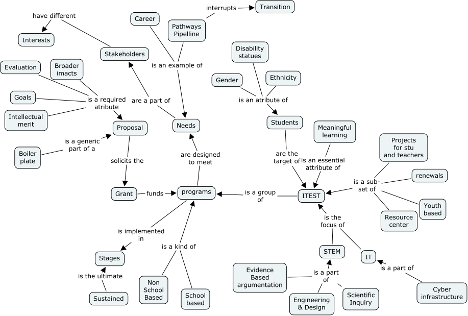
Untitled 1, Pathways Pipelline is an example of Needs, STEM is the focus of ITEST, renewals is a sub- set of ITEST, Disability statues is an atribute of Students, programs is implemented in Stages, Sustained is the ultimate Stages, Goals is a required atribute Proposal, Evidence Based argumentation is a part of STEM, Youth based is a sub- set of ITEST, Broader imacts is a required atribute Proposal