Warning:
JavaScript is turned OFF. None of the links on this page will work until it is reactivated.
If you need help turning JavaScript On, click here.
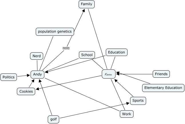
This Concept Map has information related to: Kevin and Andy map, Elementary Education Kevin, Nerd Andy, Family Kevin, School Kevin, School Andy, Andy ???? Family, Education Kevin, population genetics Andy, Friends Kevin, Sports Kevin